特性
- 最大输入电压:5.5V
- 效率高达95%
- 35μA 运行静态电流
- 200mΩ(高侧)/160mΩ(低侧)MOSFET
- 1μA关断电流
- 高达100%开关占空比
- 1.5 MHz开关频率
- PWM输入频率范围:20 kHz至200 kHz
- 1%至100%模拟调光
- 输出电压范围:0.1V至VIN
- 100mV反馈调节电压
- 强制PWM模式以实现低输出纹波
- 轻负载时实现高效率的省电模式(针对 TPS92201A)
- 内部软启动
- 具有过流、LED开路/短路和FB电阻开路/短路的全面保护
- 热关断保护
- 采用超小型SOT563封装
应用
- 视频门铃
- 智能家居摄像头
- 网络摄像机
- 手电筒
- 骑手配件
- 笔记本相机
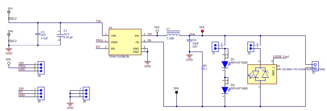
原理图
发布日期: 2024-01-09
| 更新日期: 2025-03-05

