特性
- A multiplier for Good PFC, Line Regulation, and Low THD
- VIN Range From 9.5V to 450V
- Compatible with Phase Dimmers
- Analog Dimming Input with LED Turn-Off
- Programmable Overvoltage Protection
- Precision 3V Reference
- Thermal Foldback
- Thermal Shutdown
- No Inductor Required
- 13 Pin, High-Voltage, SOIC Package
应用
- LED Drivers
- LED Light Bulb Replacement
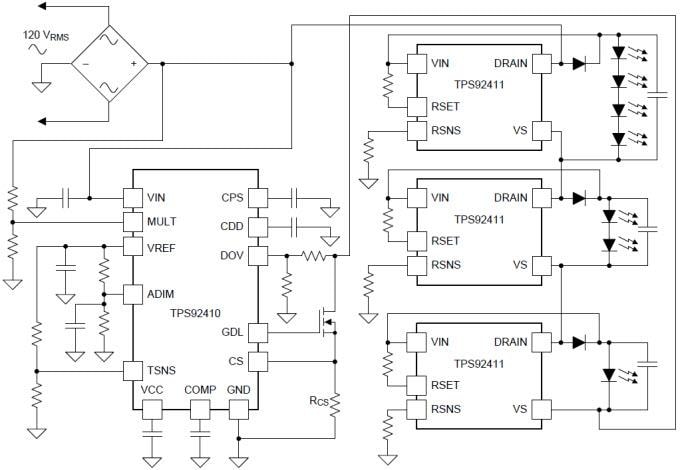
Simplified Schematic
Evaluation Modules
Texas Instruments TPS92410EVM-001 and TPS92410EVM-002 Evaluation Modules implement a 120V or 230V linear regulator dimming solution using theTPS92410 and TPS92411 integrated circuits from Texas Instruments. The TPS92410 is a linear controller with analog dimming functionality, thermal foldback, and a mode switch function to improve compatibility with phase dimmers. The EVM can support applications of ~5.5W or up to ~12W.
View Product List
发布日期: 2014-09-10
| 更新日期: 2022-03-11

