Texas Instruments TPS92511 恒流降压 LED 驱动器
德州仪器 TPS92511 恒流降压 LED 驱动器在贸泽电子有售,是易用型 65V 恒流降压转换器,用于驱动单个 LED 灯串。可提供高达 0.5A 电流,且效率高达 95%。只需要 5 个外部元件即可实现基本运行。而且由于集成了一个 N-MOSFET,它可使用单层 PCB。没有外部电流感应电阻,也没有外部补偿,具有恰当的端子分配。LED 电流由一个高值外部电阻器设定,可实现 LED 电流的微调。另外一个高值外部电阻器将恒定开关频率设定在 50kHz 至 500kHz 之间。由于开关频率恒定,EMI 设计更为简单。TPS92511 具有从 4.5V 到 65V 的宽幅输入电压范围。通过添加简单的外部电路,该器件可以处理输入电压更高的应用。特性
- Wide input voltage range of 4.5V to 65V
- Requires no external current sensing resistor
- Requires no external loop compensation
- Ease of use and needs a minimum of 5 components
- 1000:1 contrast ratio feasible
- Single layer PCB feasible
- Can work as high voltage buck regulators
- Can work as linear current shunt regulators
- Integrated low-side N-channel MOSFET
- LED currently programmable up to 0.5A
- Typically ±3.6% LED current accuracy
- Switching frequency programmable from 50kHz to 500kHz
- Current limit protection
- VCC under-voltage lock-out
- Thermal shutdown protection
- Support analog dimming and thermal foldback
- Power enhanced SOIC-8 exposed thermal pad package (HSOP-8)
应用
- High-power LED driver
- Architectural lighting
- Office troffer
- Automotive lighting
- MR-16 LED lamp
Application Circuit
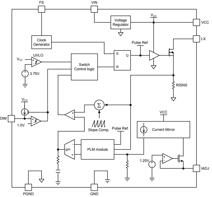
Functional Block Diagram
TI Reference Designs Library
发布日期: 2015-09-08
| 更新日期: 2022-03-11
