Texas Instruments TPS92515/TPS92515-Q1 2A LED驱动器
Texas Instruments TPS92515/TPS92515-Q1 2A LED驱动器是紧凑型单片开关稳压器,集成了一个低电阻N沟道MOSFET。 该器件旨在用于强调高效、高带宽、PWM和/或模拟调光和小尺寸的高亮度LED照明应用。 该稳压器采用恒定关断时间和峰值电流控制进行工作。 操作简单:基于输出电压的关断时间后,开始导通时间。 达到电感器峰值电流阈值后导通结束。 在分流FET调光周期的开和关周期中,可将TPS92515/TPS92515-Q1器件配置为保持恒定的峰值对峰值纹波。 这是在整个分流FET调光范围内保持线性响应的理想状态。 TPS92515和TPS92515-Q1器件工作电压输入范围达42V。TPS92515HV和TPS92515HV-Q1具有高电压选项,电压输入范围达65V。TPS92515-Q1器件符合汽车应用的AEC-Q100标准。特性
- AEC-Q100 Grade 1 qualified
- Integrated 290mΩ (typ.) internal N-Channel FET
- Input voltage range
- TPS92515x: 5.5V to 42V
- TPS92515HVx: 5.5V to 65V
- Operation down to 5.15V after start-up
- Low offset high-side peak current comparator
- Constant average current, up to 2A
- An inherent cycle-by-cycle current limit
- Multiple dimming methods
- 10,000:1 shunt PWM dimming range
- 1000:1 PWM dimming range
- 200:1 analog dimming range
- Simple constant off-time control
- No loop compensation
- Fast transient response
- Thermally enhanced HVSSOP package
- Integrated thermal protection
应用
- Automotive lighting
- LED switched matrix AFS headlamps
- DRL
- High/low beam, fog, rear
- Turn signal
- Side marker
- Aftermarket
- Industrial lighting
- Factory automation
- Time of Flight (TOF)
- Appliances
- Retail illumination
- Machine vision and inspection
- Emergency, exit and/or safety lighting
- Medical lighting
- Stage and area lighting
- Agricultural, marine, and heavy industry lighting
- High contrast shunt FET dimming
Datasheets
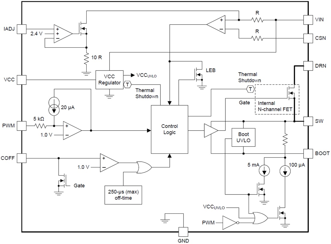
Functional Block Diagram
发布日期: 2016-09-14
| 更新日期: 2022-03-11
