该稳压器采用恒定关断时间和峰值电流控制进行工作。操作简单:基于输出电压的关断时间后,开始导通时间。达到电感器峰值电流阈值后导通结束。在分流FET调光周期的开和关周期中,可将TPS92515AHV-Q1器件配置为保持恒定的峰值对峰值纹波。这循环非常适合在整个分流FET调光范围内保持线性响应。
特性
- AEC-Q100 1级认证
- 集成290mΩ(典型值) 内部N沟道FET
- 输入电压范围
- TPS92515AHVx:5.5V至65V
- 启动后工作电压低至5.15V
- 低偏移高侧峰值电流比较器
- 恒定平均电流达2A
- 固有的逐周期限流
- 多种调光方法
- 10,000:1分流PWM调光范围
- 1000:1 PWM调光范围
- 200:1模拟调光范围
- 简单恒定关断时间控制
- 无环路补偿
- 快速瞬态响应
- 散热增强型HVSSOP封装
- 集成热保护
应用
- 汽车照明
- LED开关矩阵AFS前大灯
- DRL
- 远光灯/近光灯
- 雾灯
- 尾灯
- 转向信号灯
- 侧灯
- 售后市场
- 农业、船舶和重工业照明
- 高对比度分流FET调光
- 工业照明
- 工厂自动化
- 飞行时间 (TOF)
- 家电
- 零售照明
- 机器目视检验
- 应急照明
- 紧急出口和/或安全照明
- 医疗照明
- 舞台和区域照明
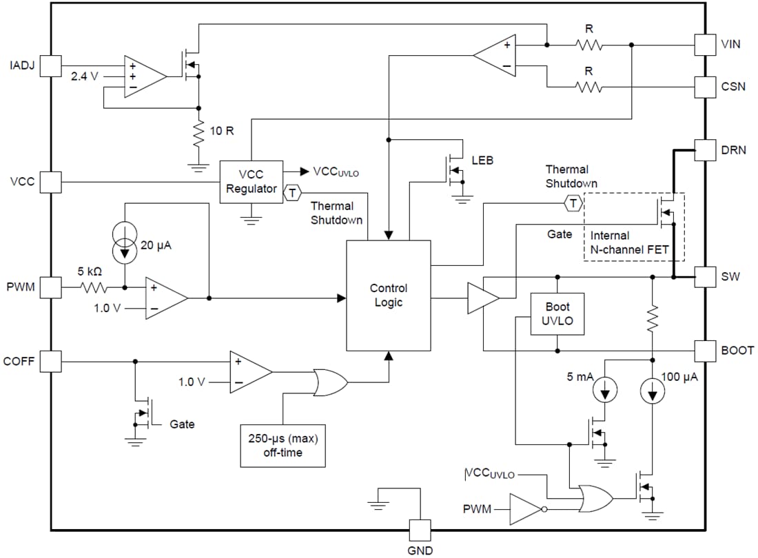
功能框图
发布日期: 2018-12-14
| 更新日期: 2023-07-24

