Texas Instruments TPS92621-Q1的连带失效功能可与其他 LED 驱动器(如 TPS9261x-Q1 、 TPS9262x-Q1 、 TPS9263x-Q1 和 TPS92830-Q1 器件)配合工作,从而满足不同的要求。
特性
- 符合汽车应用类AEC-Q100标准
- 温度等级1(-40°C至125°C,TA)
- 宽输入电压范围:4.5V至40V
- 通过外部分流电阻器实现热共享
- 故障模式下具有低电源电流
- 单路高精度电流调节
- 电流输出高达 300 mA
- 整个温度范围上 ±5% 的输出精度
- 通过电阻器设置电流
- 用于亮度控制的PWM引脚
- 低压差
- 最大压差:150mA时为300mV
- 最大压差:300mA时为600mV
- 诊断和保护
- LED开路,具有自动恢复功能
- LED对地短路,具有自动恢复功能
- 诊断使能具有可调阈值
- 可配置为连带失效的故障总线
- 热关断
- 工作结温范围:-40°C至150°C
应用
- 汽车外部尾灯
- 尾灯
- 中心高位刹车灯
- 侧标记
- 车外小灯
- 门把手
- 盲点检测指示器
- 充电入口
- 车内灯
- 头顶控制台
- 阅读灯
- 通用LED驱动器应用
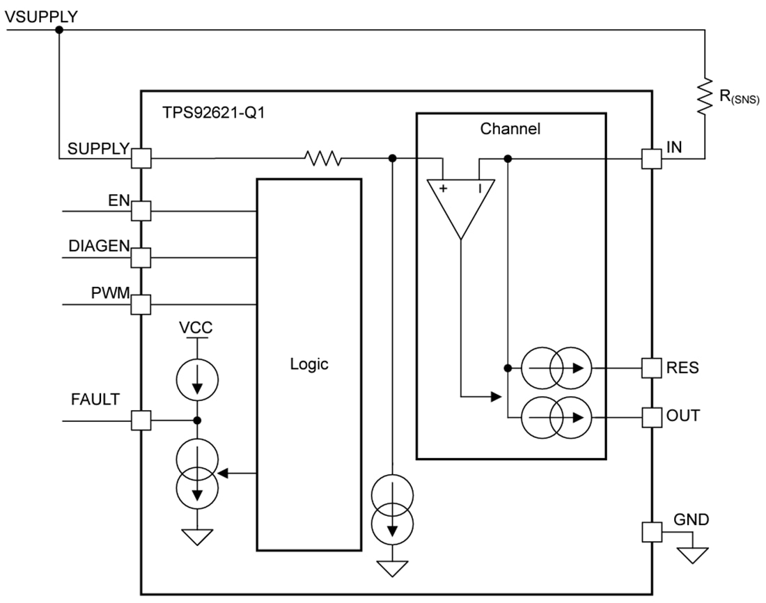
功能框图
发布日期: 2024-01-24
| 更新日期: 2025-03-06

