TPS92622-Q1具有单效-全失效功能,可与其他LED驱动器(例如TPS9261x-Q1、TPS9262x-Q1、 TPS9263x-Q1和 TPS92830-Q1 器件)搭配,满足不同要求。
特性
- 符合汽车应用类AEC-Q100标准:
- 温度等级1为–40°C至+125°C,TA
- 4.5V至40V的宽输入电压范围
- 通过外部分流电阻器实现热共享
- 故障模式下低电源电流
- 两个高精度电流调节:
- 每个通道高达150mA电流输出
- 整个温度范围上±5%的输出精度
- 通过电阻器独立设置电流
- 独立PWM引脚,用于亮度控制
- 低压差:350mV(最大压差为150mA)
- 诊断和保护
- LED开路,具有自动恢复功能
- LED对地短路,具有自动恢复功能
- 诊断使能具有可调阈值
- 故障总线可配置为单失效-全失效或者仅失效通道关闭 (N-1)
- 热关断
- 工作结温范围:–40°C至+150°C
应用
- 汽车外部尾灯
- 尾灯
- 输入高位刹车灯
- 侧标记
- 车外小灯
- 门把手
- 盲点检测指示器
- 充电入口
- 车内灯
- 头顶控制台
- 阅读灯
- 通用LED驱动器应用
示意图
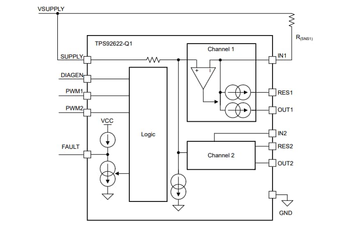
功能框图
发布日期: 2022-12-27
| 更新日期: 2024-02-07

