特性
- LED接地短路、电池短路、开路检测和自动恢复
- 通过接地短路、电池短路、开路和热关断等不同电压电平进行多故障报告
- 低掉电模式下的开路故障屏蔽
- 模拟和PWM调光
- 电源电压高时,与外部电阻器热共享
应用
- 汽车外部小灯,包括盲点检测指示灯、门把手和充电入口
- 汽车内部灯,包括高级控制台和阅读灯
- 汽车外部尾灯,包括尾灯、中心高位刹车灯和侧标
- 通用LED驱动器应用
布局
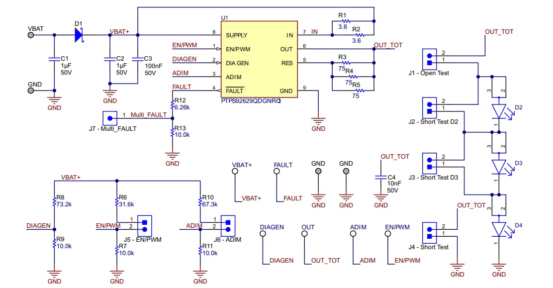
示意图
发布日期: 2023-01-24
| 更新日期: 2025-03-10

