Texas Instruments TPS92642-Q1红外LED驱动器
Texas Instruments TPS92642-Q1红外LED驱动器是一款单片同步总线LED驱动器,可在5.5V至36V输入电压范围内运行。该器件具有自适应导通时间控制,开关频率设置在100kHz至2.2MHz之间,接近恒定。TPS92642-Q1高性能LED驱动器可以使用模拟或PWM调光技术独立调制LED电流。该驱动器包含一个内部脉冲监控电路,可限制最大脉冲占空比。该TPS92642-Q1器件符合AEC-Q100标准,适合汽车应用。TPS92642-Q1 LED驱动器用于驱动器监控系统(DMS)、IR LED和激光驱动器。TPS92642-Q1红外LED驱动器设有高级诊断和故障保护功能,具有逐周期开关电流限制、自举欠压、LED开路、LED短路和热关断功能。该驱动器以40V容差运行,支持400ms持续时间内的负载转储。TPS92642-Q1驱动器适合实施降压LED驱动器拓扑。
特性
- 符合汽车应用类AEC-Q100标准:
- -40°C至125°C环境工作温度等级1
- 设备HBM分类级别H1C
- 设备CDM分类级别C5
- 支持功能安全
- 可提供文档,协助功能安全系统设计
- 输入电压范围:5.5V到36V
- 启动后工作电压低至5.15V
- 高达5A脉冲输出电流,精度为4%
- 自适应导通时间电流控制:
- 低失调高侧电流检测放大器
- 可编程开关频率范围:100kHz至2.2MHz
- 高级调光操作:
- 1000:1精密PWM调光
- 15:1精密模拟调光
- 内部最大占空比限制
- 逐周期开关过流保护
- 开漏故障指示器输出
- LED短路、开路和电缆线束故障指示
- 热关断保护
应用
- 驾驶员监控系统 (DMS)
- IR LED和激光驱动器
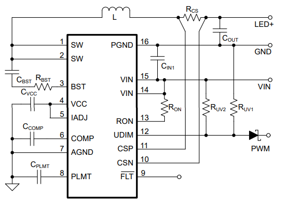
典型降压LED驱动器应用原理图
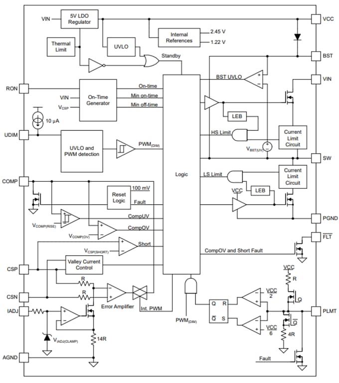
方框图
发布日期: 2024-01-05
| 更新日期: 2024-01-24
