Texas Instruments TPS92691/Q1多拓扑LED驱动器
Texas Instruments TPS92691/TPS92691-Q1多拓扑LED驱动器是一款多功能LED控制器,可以支持各种升压或降压驱动器拓扑。该器件采用固定频率峰值电流模式控制技术,设有可编程切换频率、斜率补偿和软启动计时。它包括高压 (65V) 轨到轨电流感应放大器,可以通过高侧或低侧串连感测电阻器直接测量LED电流。该放大器设计用于实现低输入偏差电压,获得优于±3%的LED电流精度。执行条件是接线温度范围为25°C至140°C,输出共模电压范围为0V至60V。TPS92691-Q1器件符合汽车应用类AEC-Q100认证。特性
- 宽输入电压范围:4.5V至65V
- 宽输出电压范围:2V至65V
- 低输入偏差轨到轨电流感应放大器
- 优于±3%的LED电流准确度(25°C至140°C结温范围)
- 兼容高侧和低侧电流感应实施
- 高阻抗模拟LED电流调整输入 (IADJ)(对比率超过15:1)
- 超过1000:1串连FET PWM调光比,带集成串连N通道调光驱动器接口
- 连续LED电流监视器输出,用于系统故障检测和诊断
- 可编程切换频率,具有外部时钟同步能力
- 可编程软启动和斜率补偿
- 综合故障保护电路包括VCC欠压锁定 (UVLO)、输出过压保护 (OVP)、逐周期开关电流限制和热保护
应用
- 建筑和普通照明应用
典型增强LED驱动器应用原理图
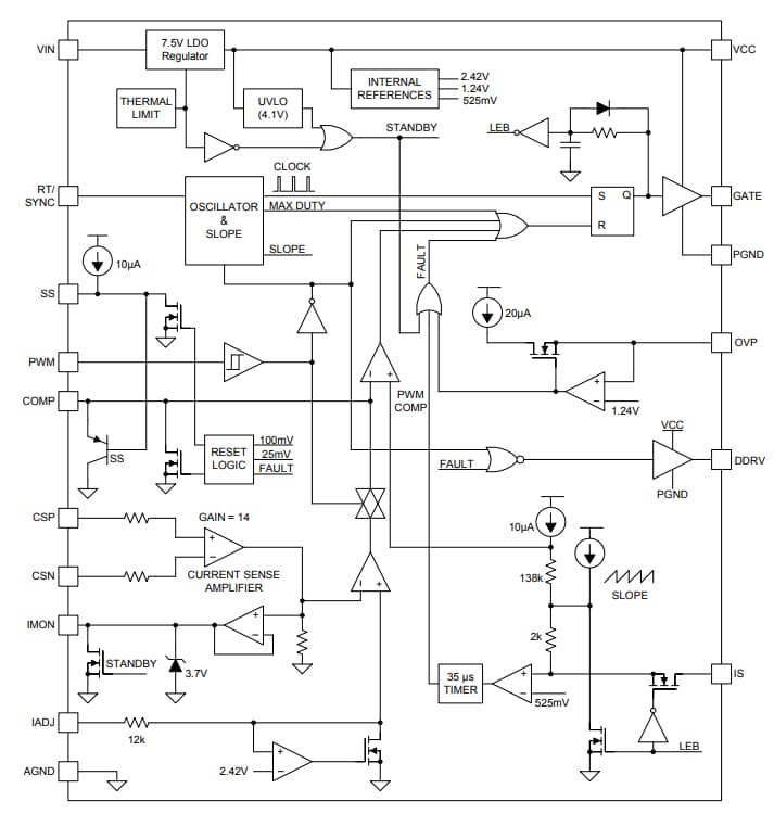
功能框图
发布日期: 2016-01-12
| 更新日期: 2022-03-11
