Texas Instruments TPS92692/TPS92692-Q1 LED控制器
Texas Instruments TPS92692/TPS92692-Q1高精度LED控制器设计用于支持升压/降压LED驱动器拓扑。每个器件均设有轨到轨电流放大器以测量LED电流,并采用扩频调制技术以改善EMI性能。这些LED控制器可使用模拟或PWM调光技术独立调制LED电流。通过改变高阻抗模拟调整(IADJ)输入的电压,可获得超过15:1范围的线性模拟调光响应。通过直接调制具有所需占空比的DIM/PWM输入引脚,或启用内部PWM发生器电路,可实现LED电流的PWM调光。PWM发生器通过将DIM/PWM引脚的直流电压与内部三角波发生器进行比较,将其转换为相应的占空比。可选的PDRV栅极驱动器输出可用于驱动外部P通道系列MOSFET。TPS92692-Q1器件符合汽车应用类AEC-Q100认证。特性
- 宽输入电压范围:4.5V至65V
- 优于±4%的LED电流准确度(在-40°C至150°C结温范围内)
- 扩频调制,用于提高EMI性能
- 综合故障保护电路,设有电流监视输出和开漏故障标记指示器
- 内部模拟电压至PWM占空比发生器,实现独立调光操作
- 与直接PWM输入兼容,调光范围超过1000:1
- 模拟LED电流调整输入(IADJ),对比率超过15:1
- 集成P通道驱动器,支持串连FET调光和LED保护
- TPS92692-Q1:符合汽车类Q100 1级标准
应用
- TPS92692-Q1:汽车外部照明应用
- 驾驶员监控系统(DMS)
- 通用型LED照明应用
- 出口标志和应急照明
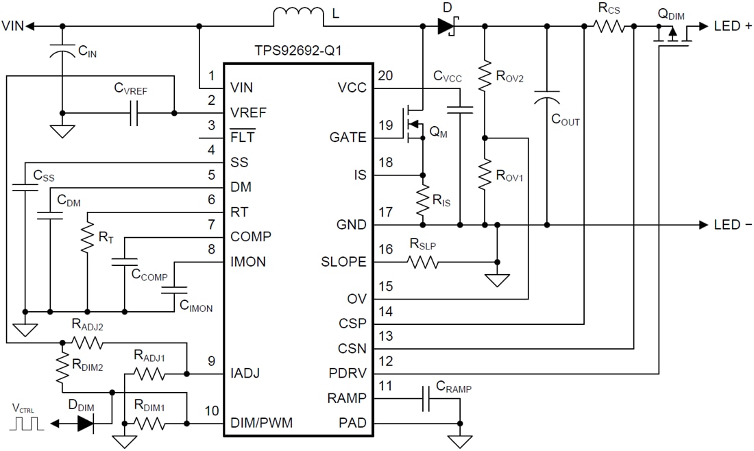
典型升压LED驱动器
发布日期: 2017-05-22
| 更新日期: 2022-05-16
