Texas Instruments TPSI2140-Q1汽车隔离开关
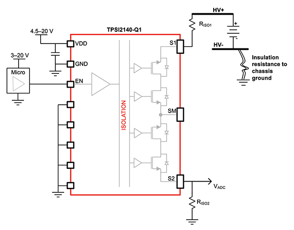
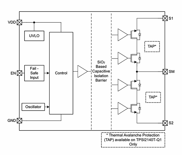
Texas Instruments TPSI2140-Q1汽车隔离开关是一款隔离式固态继电器 (SSR),设计用于高压汽车和工业应用。TPSI2140-Q1与TI具有高可靠性的电容隔离技术和内部背对背MOSFET整合在一起,形成了一款完全集成式解决方案,无需次级侧电源。该器件的初级侧仅由需.5mA的输入电流,使用户可通过单个微控制器GPIO驱动VDD和EN引脚,无需在光继电器解决方案中使用外部低侧开关。用户还可以选择将VDD引脚应连接到5V至20V的系统电源,并从GPIO驱动EN引脚。EN引脚具有失效防护功能,可防止对VDD电源反向供电的任何可能性。次级侧都包含背对背MOSFET,从S1至S2的关断电压为±1.4kV。TPSI2140-Q1 MOSFET的雪崩稳健性和热敏感封装设计使其能够可靠地支持系统级电介质耐压测试 (HiPot),并且无需任何外部元件即可承受高达2mA的直流快速充电器浪涌电流。TPSI2140T-Q1版本的器件配有TI的热雪崩保护 (TAP) 功能,可支持高达5mA的雪崩电流。
特性
- 汽车温度范围:-40°C至+125°C,符合AEC-Q100 1级标准
- TPSI2140T-Q1版本:集成MOSFET,具有2mA雪崩额定值,高达5mA
- 关态电压:1400V
- RON = 130Ω (TJ = +25°C)
- TON,TOFF <350µs
- 稳健的电容隔离栅
- 在1000VRMS/1414VDC 工作电压下,预计使用寿命为26年
- 隔离等级,VISO,高达3750VRMS/5300VDC
- 峰值浪涌VOSM,高达6000V
- CMTI:±100V/ns(典型值)
- TPSI2140T-Q1版本的热雪崩保护 (TAP)
- 低初级侧电源电流
- 导通状态电流:7.5mA
- 关断状态电流:6µA
- SOIC (DWQ-11) 封装,具有宽引脚,可提高散热能力
- ≥8mm一次侧-二次侧爬电距离和间隙
≥6mm跨开关端子爬电距离和间隙
- ≥8mm一次侧-二次侧爬电距离和间隙
- 安全相关认证
- DIN VDE V 0884-11:2017-01
- UL 1577组件认证计划
应用
- 固态继电器 (SSR)
- 混合动力、电动和动力传动系统
- 电池管理系统 (BMS)
- 太阳能
- 车载充电器
- 电动汽车充电器 (EV)
规范
- 隔离等级:3750VRMS
- 内部FET
- 单通道
- 电源电压范围:4.5V至20V
- 1400V负载电压
- 0.05A Imax
- 雪崩电流:2mA
- 700,000ns导通时间(使能)
- 100,000ns关断时间(禁用)
- 关断状态漏电流:1µA
- 10.3mm x 7.5mm、11引脚SOIC封装
应用原理图
框图
发布日期: 2022-05-11
| 更新日期: 2023-08-15
