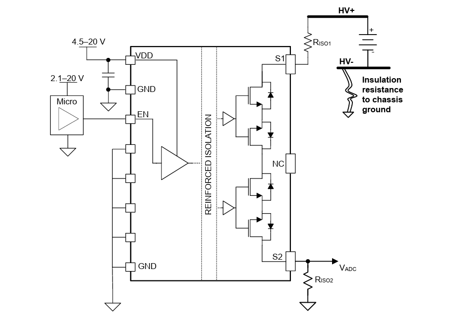
TPSI2240-Q1的初级侧仅消耗5mA的输入电流,并具有故障安全EN引脚,可防止向VDD电源反向供电。VDD引脚应连接到4.5V至20V之间的系统电源,EN引脚在大多数应用中应由2.1V至20V之间的逻辑高电平GPIO输出驱动。在其他应用中,VDD和EN引脚可直接由系统电源或GPIO输出同时驱动。TPSI2240-Q1的所有控制配置均无需外加电阻器和/或低侧开关等通常必需的外部组件。
次级侧由背靠背MOSFET构成,S1与S2之间的关断耐压为±1.2kV。TI TPSI2240-Q1 MOSFET具备雪崩耐受能力,并采用注重热管理的封装设计;在无需任何外部组件的情况下,能够可靠支持系统级介电耐压测试 (HiPot),并且DC快充浪涌电流最高达1mA(TPSI2240C-Q1为0.6mA,TPSI2240T-Q1为3mA)。
TI TPSI2240-Q1符合汽车应用类AEC-Q100标准。
特性
- 符合汽车应用标准
- AEC-Q100等级1:-40°C至+125°C TA
- 低EMI:
- 无需任何额外组件即可满足CISPR25级别5性能标准
- 集成雪崩额定MOSFET
- 针对介电耐压测试 (Hi-Pot) 进行可靠性设计并完成认证
- TPSI2240-Q1 IAVA=1mA(60s脉冲)
- TPSI2240C-Q1 IAVA=0.6mA(60s脉冲)
- TPSI2240T-Q1 IAVA=3mA(60s脉冲)
- 关断耐压:1200V
- Ron = 130Q (Tj = 25°C)
- TON、TOFF <>
- 1000V (Tj=105°C) 时,IOFF=1.22A
- 针对介电耐压测试 (Hi-Pot) 进行可靠性设计并完成认证
- 低初级侧供电电流
- 关断态电流:3.5pA (Tj=25°C)
- 确保功能安全
- 可帮助进行ISO 26262和IEC 61508系统设计的文档
- 稳健可靠的隔离栅:
- 在1500VRMS/2120Vpc工作电压下,预计使用寿命>30年
- 增强型隔离等级Viso,高达4750VRMS
- 采用具有宽引脚的SOIC 11引脚 (DWQ) 封装,可提升散热性能
- 爬电距离和间隙 > 8mm(初级侧至次级侧)
- 爬电距离和间隙 > 6mm(跨开关端子)
- 安全相关认证
- (计划中)DIN EN IEC 60747-17 (VDE 0884-17)
- (计划中)UL 1577元器件认可计划
应用
- 固态继电器
- 混合动力、电动和动力传动系统
- 电池管理系统 (BMS)
- 储能系统 (ESS)
- 太阳能
- 车载充电器
- EV充电基础设施
简化应用原理图
框图
发布日期: 2026-02-10
| 更新日期: 2026-02-16

