Texas Instruments TPSI2260-Q1加强型固态继电器
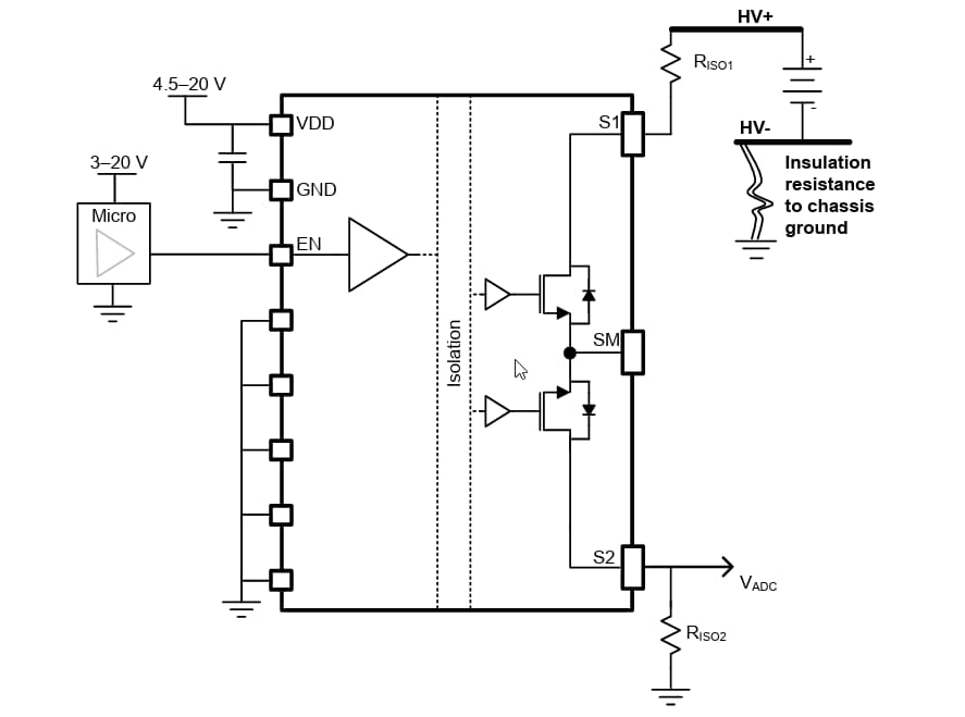
Texas Instruments TPSI2260-Q1加强型固态继电器设计用于高压汽车和工业应用。该隔离式固态继电器采用高可靠性电容式增强隔离技术,结合内部背靠背MOSFET,形成一体化解决方案,无需次级侧电源。TI的电容隔离技术不存在机械继电器和光继电器常见的机械磨损或光致退化失效模式,从而提升系统可靠性。TPSI2260-Q1的初级侧仅消耗5mA的输入电流,并具有故障安全EN引脚,可防止向VDD电源反向供电。该设备的VDD引脚应连接到4.5V至20V的系统电源,EN引脚在大多数应用中应由2.1V至20V之间的逻辑高电平GPIO输出驱动。此外,在其他应用中,VDD和EN引脚可直接由系统电源或GPIO输出同时驱动。次级侧由背靠背MOSFET构成,S1与S2之间的关断耐压为±600V。这款MOSFET具有雪崩耐受特性和热性能优化的封装布局,可在无需外部组件的情况下,承受系统级电介质耐压测试 (Hi-Pot) 和高达1mA(TPSI2260T-Q1型号为3mA)的DC快充浪涌电流。
TI TPSI2260-Q1已通过AEC-Q100认证,适用于汽车应用。
特性
- 符合汽车应用标准
- AEC-Q100等级1:-40°C至+125°C TA
- 低EMI:
- 无需任何额外组件即可满足CISPR25级别5性能标准
- 集成雪崩额定MOSFET
- 针对介电耐压测试 (Hi-Pot) 进行可靠性设计并完成认证
- TPSI2260-Q1:IAVA = 1mA(60s脉冲)
- TPSI2260T-Q1:IAVA = 3mA(60s脉冲)
- 关断耐压:600V
- RON = 65Q (TJ = 25°C)
- 500V (TJ = 105°C) 时,IOFF = 1.22uA
- 针对介电耐压测试 (Hi-Pot) 进行可靠性设计并完成认证
- 低初级侧供电电流
- 导通态电流 (TJ = 25°C):5mA
- 关断态电流 (TJ = 25°C):3.5μA
- 确保功能安全
- 可帮助进行ISO 26262和IEC 61508系统设计的文档
- 稳健可靠的隔离栅:
- 在1500VRMS/2120VDC工作电压下,预计使用寿命>30年
- 增强型隔离等级VISO最高5000VRMS
- 采用具有宽引脚的SOIC 11引脚 (DWQ) 封装,可提升散热性能
- 爬电距离和间隙 > 8mm(初级侧至次级侧)
- 爬电距离和间隙 > 6mm(跨开关端子)
- 安全相关认证
- (计划中)DIN EN IEC 60747-17 (VDE 0884-17)
- (计划中)UL 1577元器件认可计划
应用
- 固态继电器
- 混合动力、电动和动力传动系统
- 电池管理系统 (BMS)
- 储能系统 (ESS)
- 太阳能
- 车载充电器
- EV充电基础设施
简化应用原理图
功能框图
发布日期: 2026-02-10
| 更新日期: 2026-02-16
