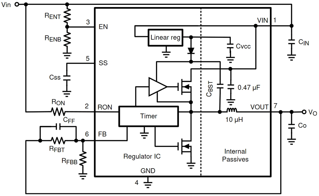
TPSM13604H可接受5V至36V输入电压轨,并提供低至3V可调节、高精度输出电压。TPSM13604H仅需三个外部电阻器和四个外部电容器即可组成电源解决方案。Texas Instruments TPSM13604H采用可靠、稳健的设计,具有以下保护特性:热关断、输入欠压闭锁、输出过压保护、短路保护和输出电流限制,支持启动至预偏置输出。单个电阻器可将开关频率调节至高达700kHz。
特性
- 集成屏蔽式电感器
- 简单的PCB布局
- 灵活启动序列,采用外部软启动和精密使能
- 防冲击电流保护
- 输入欠压锁定和输出短路保护
- 结温范围:–40°C至125°C
- 单裸露焊盘和标准引出线,便于安装和制造
- 低输出电压纹波
- 引脚对引脚相容系列
- LMZ14203/LMZ14202/LMZ14201(42V最大值、3A、2A、1A)
- LMZ12003/LMZ12002/LMZ12001(20V最大值、3A、2A、1A)
- 电气规格
- 输出电流:高达4A
- 输入电压范围:5V至36V
- 输出电压范围:3V至16V
- 频率高达97%
- 性能优势
- 高效率减少了系统发热
- 低辐射EMI(通过EN 55022 B类测试)
- 无需补偿
- 低封装热阻
- EN 55022:2006, +A1:2007, FCC第15部分B: 2007
应用
- 测试与测量
- 工厂自动化和控制
- 航空航天与国防
- 通用电源
功能框图
发布日期: 2021-04-12
| 更新日期: 2022-07-22

