TI TPSM265R1电源模块具有两个固定输出电压选项(3.3V和5V)以及一个可调输出电压选项(1.223V至15V可调)。此外,每个选项的负载电流额定值均为100mA。TPSM265R1在脉冲频率调制 (PFM) 模式下工作,在轻负载时提供最佳效率。该控制方案无需环路补偿,提供出色的线路和负载瞬态。
TPSM265R1具有诸多特性,设计用于实现小尺寸和简单易用。这些特性包括精密使能、可调UVLO和迟滞,可满足特定的上电和掉电要求。可选/可调启动定时选项可通过外部电容器实现最小的延迟(无软启动)、内部固定 (900µs) 和外部可编程软启动。开漏PGOOD指示器可用于排序和输出电压监控。
TPSM265R1电源模块采用微型2.8mm × 3.7mm × 1.9mm封装,非常适合用于空间受限的应用。
特性
- 宽输入电压范围:3V至65V
- 输出电压选项:
- 可调1.223V至15V
- 固定3.3V或5V
- 输出电流:100mA
- 静态电流:10.5µA
- ±1%内部基准电压
- PFM工作模式
- 环境温度范围:–40°C至125°C
- 有源转换率控制,实现低EMI
- 符合CISPR11 (EN55011) EMI标准
- 单调启动至预偏置输出
- 电源正常指示
- 精密使能和输入UVLO,带滞后功能
- 带迟滞的热关断保护
- 2.8mm x 3.7mm x 1.9mm封装
- 使用TPSM265R1并借助WEBENCH® Power Designer创建定制稳压器设计
应用
- 现场发射器和过程传感器
- 位置和接近传感器
- PLC、DCS和PAC
- 伺服驱动电源模块
- 负输出应用
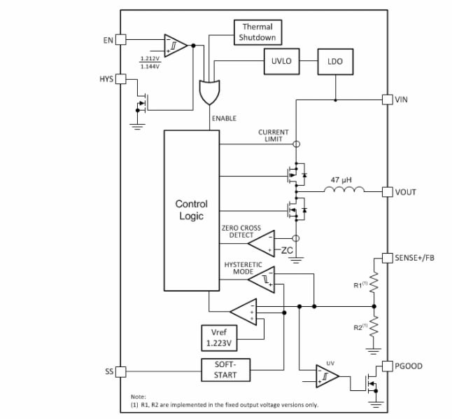
框图
发布日期: 2020-12-30
| 更新日期: 2024-11-04

