Texas Instruments TPSM365R6评估模块

Texas Instruments TPSM365R6评估模块设计用于评估TPSM365R6同步降压直流/直流模块。该降压直流/直流模块能够以高达65V的宽输入电压驱动高达0.6A的负载电流。TPSM365R6评估模块可配置为各种可选输出电压和开关频率。这些模块具有1.8V至12V宽可选输出电压范围和400kHz至2.2MHz可选开关频率范围。

特性

  • 宽输入电压范围:3V至65V
  • 跳线可调输出电压
  • 跳线可调开关频率
  • 输出电流:高达600mA
  • PFM开关模式

板连接

Texas Instruments TPSM365R6评估模块

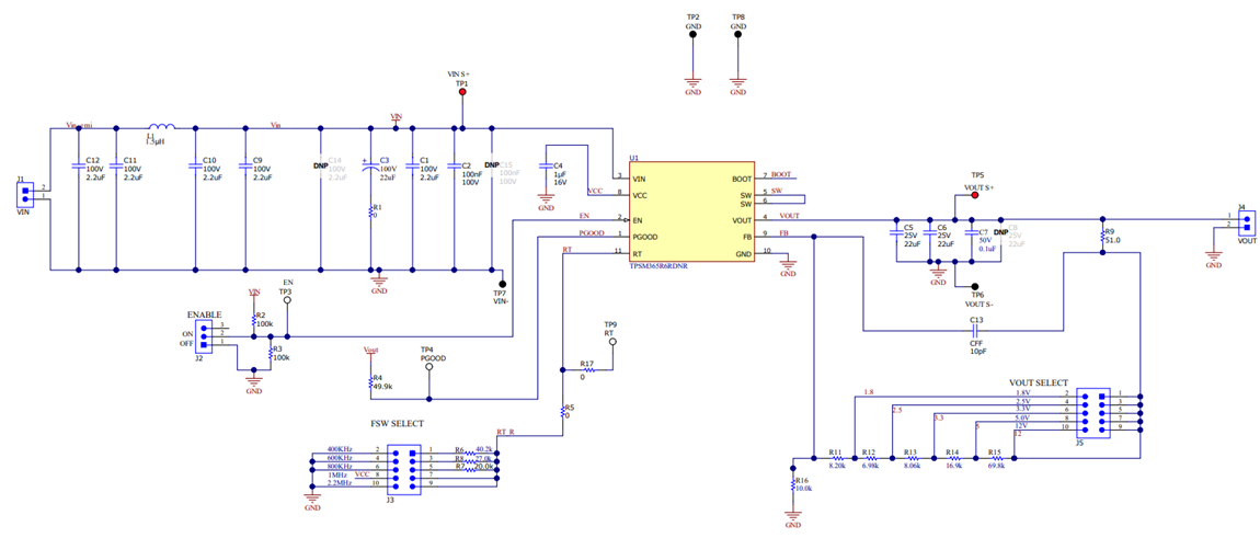
示意图

原理图 - Texas Instruments TPSM365R6评估模块
发布日期: 2023-03-14 | 更新日期: 2023-04-06