TPSM41625采用11mm × 16mm × 4.2mm、69引脚QFN封装,布局完美,具有出色的功耗能力,可提高散热性能。封装占位面上有可以从外围访问的所有信号的引脚,在器件下方有大块散热垫。
Texas Instruments TPSM41625灵活性强,功能多(包括电源良好信号、时钟同步、可编程UVLO、软启动定时选择、预偏置启动、过流/过温保护等)。这些功能使TPSM41625成为给各种设备和系统供电的理想产品。
特性
- 集成式电感器电源解决方案
- 11mm × 16mm × 4.2mm QFN封装
- 所有引脚均可从封装周边触及
- 4 V 到 16 V 的输入电压范围
- 宽输出电压范围:0.6V至7.1V
- 可选内部基准(精度为±0.5%)
- 最多可堆叠两个器件
- 并行输出,实现更大电流
- 相位交错,减少纹波
- 效率高达97%
- 可调固定开关频率(300kHz至1MHz)
- 实现与外部时钟同步
- 先进的电流模式提供超快负载阶跃响应
- 电源良好输出
- 符合EN55011辐射EMI极限
- 工作环境范围:-40°C至+105°C
- 工作集成电路结点范围:-40°C至+125°C
- 与15A TPSM41615 引脚兼容
应用
- 电信和无线基础设施
- 工业自动化测试设备
- 企业级开关和存储应用
- 高密度分布式电源系统
视频
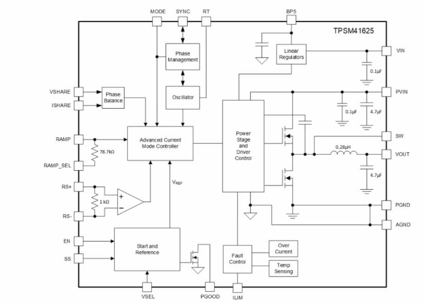
框图
简化示意图
发布日期: 2020-12-28
| 更新日期: 2025-05-29

