Texas Instruments TPSM63608同步降压直流/直流电源模块
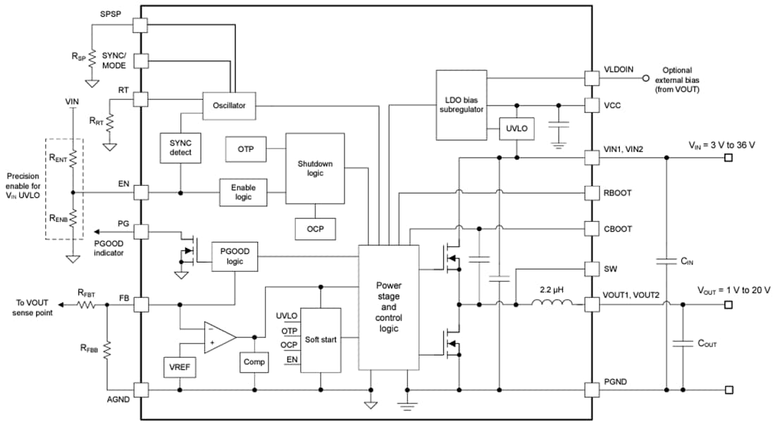
Texas Instruments TPSM63608同步降压直流/直流电源模块是一款高度集成的36V、6A直流/直流解决方案,集成了多个功率 MOSFET、一个屏蔽式电感器和多个无源器件,并采用增强型HotRod™ QFN封装。该模块的VIN和VOUT引脚位于封装的边角处,可优化输入和输出电容器在布局中的放置。模块下方具有四个较大的散热焊盘,可在制造过程中实现简单布局和轻松处理。TPSM63608具有1V到20V输出电压,旨在快速、轻松实现小尺寸PCB的低EMI设计。总体解决方案仅需四个外部元件,并且省去了设计流程中的磁性和补偿元件选择过程。虽然尺寸小,操作简单,设计用于在空间受限的应用,但是Texas Instruments TPSM63608模块具有许多特性来实现稳健的性能:具有迟滞功能的精密使能端可实现输入电压UVLO调节、电阻可编程开关节点压摆率和扩频以改善EMI。与集成式VCC、自举和输入电容器一起使用,可提高可靠性和密度。该模块可配置为在满负载电流范围 (FPWM) 内保持恒定开关频率,也可配置为可变频率 (PFM) 以提高轻负载效率。该模块包含PGOOD指示器,可实现时序控制、故障报告和输出电压监测功能。
特性
- 支持功能安全
- 来辅助功能安全系统设计的文档
- 多功能36 VIN、6AOUT同步降压模块
- 集成MOSFET、电感器和控制器
- 可调节输出电压范围为1V至20V
- 6.5mm × 7.5mm × 4mm超模压塑料封装
- 结温范围:–40°C至125°C
- 可调频率范围:200kHz至2.2MHz
- 负输出电压应用功能
- 在整个负载范围内具有超高效率
- 峰值效率:95%+
- 用于提升效率的外部偏置选项
- 外露焊盘可实现低热阻抗 (EVM θ JA=18.2°C/W)
- 关断时的静态电流为:0.6µA (典型值)
- 典型压差:0.5V(4A负载时)
- 超低传导和辐射EMI签名
- 具有双输入路径和集成电容器的低噪声封装可降低开关振铃
- 电阻器调节的开关节点压摆率
- 符合CISPR 11和32 B类发射要求
- 适用于可扩展电源
- 引脚兼容TPSM63610(36V、8A)
- 固有保护特性可实现稳健设计
- 精密使能输入和漏极开路PGOOD指示器(用于时序、控制和VIN UVLO)
- 过流和热关断保护
应用
- 测试和测量、航空航天和国防
- 工厂自动化和控制
- 降压和反相降压-升压电源
功能框图
发布日期: 2023-03-31
| 更新日期: 2023-09-15
