Texas Instruments TPSM81033同步升压电源模块
Texas Instruments TPSM81033同步升压电源模块可为由电池和其他电源供电的智能设备和便携式设备提供电源解决方案。TPSM81033采用TI的MagPack封装技术,集成了同步降压转换器和电感器。该技术减少了外部组件数量,简化了设计,并节省了PCB空间。该电源模块具有2A(典型值)谷值开关电流限制,自适应恒定导通时间谷值电流控制拓扑以2.4MHz开关频率下工作,可调节输出电压。关闭期间,TPSM81033与输入电源完全断开,仅消耗0.1µA电流,电池使用寿命长。Texas Instruments TPSM81033同步升压电源模块采用2.6mmx2.5mm QFN-FCMOD封装,尽可能减少了外部元件的数量。其应用包括光学模块、病人监护仪和智能电表。特性
- 输入电压范围:1.8 V至5.5 V
- 输出电压范围:2.2V至5.5V,FB连接到VIN,实现5V固定输出
- 2A谷值开关电流限制
- 集成0.43µH(0A时)功率电感器
- 出色的热性能:在VIN = 3.6V、VOUT = 5V、IOUT = 2A和TA = +25°C条件下,温升仅为10℃
- 高效率和大功率能力
- 两个22 mΩ (LS)/46 mΩ (HS) MOSFET
- 在VIN = 3.6V、VOUT = 5V和IOUT = 1A时,效率>93%
- 开关频率:2.4MHz
- VIN 引脚的静态电流典型值为20µA
- 典型关断电流:0.1 µA
- 在-40°C至+125°C温度范围内,基准电压精度为±1.5%
- 具有窗口比较器的电源正常输出
- 在轻负载条件下,可通过引脚选择自动PFM或强制PWM
- VIN > VOUT 时为直通模式
- 安全可靠的运行
- 在关断期间,真正断开输入和输出之间的连接
- 输出过压、热关断及输出短路保护
- 2.6mmx2.5mm QFN-FCMOD 9引脚封装
应用
- 光学模块
- 患者监测器
- 智能电表
视频
典型应用电路
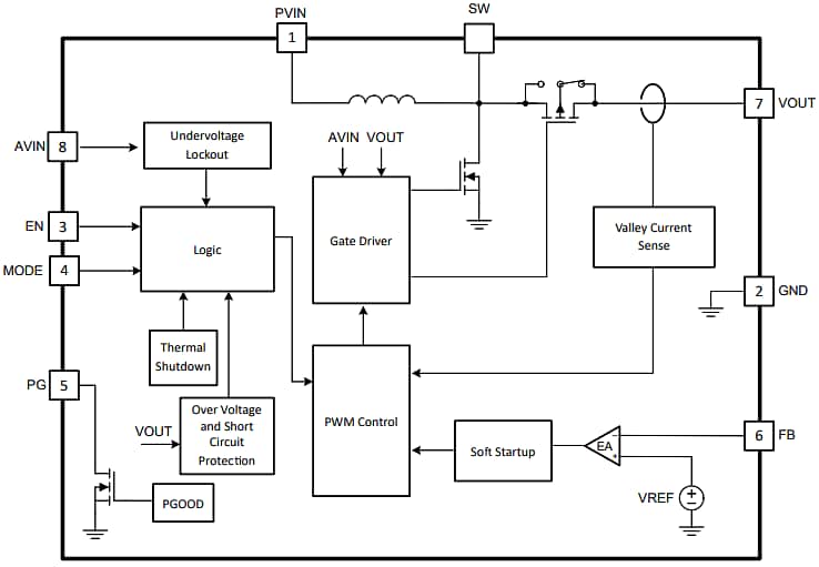
功能框图
发布日期: 2024-11-12
| 更新日期: 2025-03-18
