Texas Instruments TPSM82816EVM评估模块

Texas Instruments TPSM82816EVM评估模块设计用于评估带有6A 降压转换器和集成电感器的TPSM82816模块。该电源模块是 具有频率同步功能并采用 3mm × 4mm x 1.6mm MicroSiP ™ 封装的6A引脚对引脚兼容降压电源模块。TPSM82816EVM模块提供1.8V输出电压(精度为1%),输入电压范围为2.7V至6V。该评估模块非常适合光学模块、测试和测量、患者监护和诊断、无线基础设施以及加固型通信应用。

特性

  • 带有集成电感器的6A输出电流电源模块
  • 3mm x 4mm电源模块解决方案的总尺寸为60mm2
  • 高1.6 mm
  • 输入电压范围:2.7V至6V
  • 可与外部时钟同步

应用

  • 光学模块
  • 测试与测量
  • 患者监护和诊断
  • 无线基础设施
  • 坚固耐用的通信

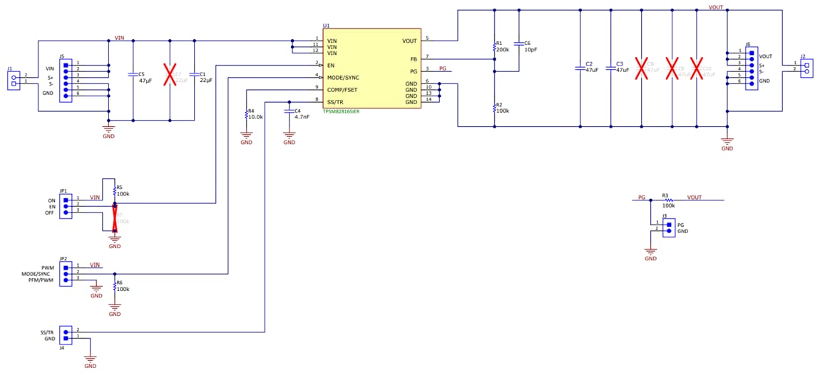
示意图

原理图 - Texas Instruments TPSM82816EVM评估模块

顶部视图

Texas Instruments TPSM82816EVM评估模块
发布日期: 2023-02-21 | 更新日期: 2024-09-12