Texas Instruments TPSM82866C降压型MagPack™电源模块
Texas Instruments TPSM82866C降压型MagPack™电源模块是一款超小型6A降压模块,集成了电感器和I2C接口。该模块采用5.5V输入,MagPack封装尺寸仅为2.3mmx3mm,每1mm2 面积的功率密度接近1A。TI的磁力包技术集成了同步降压转换器和电感器,可简化设计、节省PCB面积并减少外部元件。I2C接口提供了一种有效的方法来调节输出电压,在过渡到新设定点时设置VOUT 斜坡速率,以及读取状态信息,如过热警告或电流限制标志。过热和打嗝短路保护装置提供了坚固可靠的设计。Texas Instruments TPSM82866C降压型MagPack电源模块结构紧凑、效率高,非常适合通过标准表面贴装设备进行自动装配。特性
- 效率高达96%
- 出色的热性能
- I2C兼容接口,最高可达3.4Mbps
- I2C可编程
- 输出电压
- 0.4:1.675V,步长为5mV
- 0.8:3.35V,步长为10mV
- 强制PWM或省电模式
- 输出电压放电
- 输出电压
- I2C设备状态回读
- 热警告
- 打嗝电流限制
- 电压低于欠压锁定
- 电阻器可选
- I2C地址
- 16个启动输出电压选项
- 1%输出电压精度
- DCS控制拓扑结构可实现快速瞬态响应
- 4 µA 运行静态电流
- 经过优化满足低EMI要求
- 无键合导线包
- MagPack技术可屏蔽电感器和集成电路
- 通过优化引脚布局简化布局
- 工作温度范围:-40 °C至+125 °C
- 2.3 mm x 3 mm x 1.95 mm QFN封装
- 28mm2 设计尺寸
应用
- 为FPGA、CPU和ASIC提供核心供应
- 光学模块
- 医学成像
- 工厂自动化和控制
- 航空航天与国防
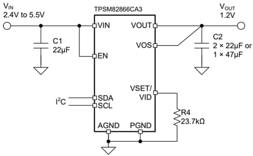
典型应用示意图
效率
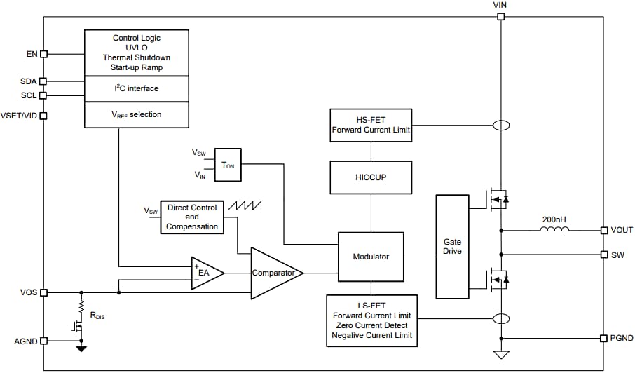
功能框图
其他资源
发布日期: 2024-07-18
| 更新日期: 2025-01-29
