TPSM82901采用小型11引脚MicroSiP封装,尺寸为3.0mm x 2.8mm x 1.6mm,集成1μH电感器。
特性
- 在广泛的占空比和负载范围内具有高效率
- IQ 为4µA(典型)
- RDS(ON) :62mΩ(高侧)和22mΩ(低侧)
- 3mm x 2.8mm x 1.6mm MicroSiP™封装
- 连续输出电流:高达1A
- 温度(-40°C至125°C)范围内,反馈电压精度为±0.9%
- 可配置输出电压选项:
- 0.6V 至 5.5V VFB 外部分压器
- VSET 内部分压器 16 之间的选择 0.4V 和 5.5V
- 带100%模式的DCS控制拓扑结构
- 使用TPSM82901并借助WEBENCH® Power Designer创建定制设计
- 通过MODE/S-CONF引脚实现灵活性
- 切换频率:2.5MHz或1.0MHz
- 强制PWM或自动 (PFM) 节能模式,提供动态模式切换选项
- 自动效率提高 (AEE)
- 输出放电开/关
- 高度灵活且易于使用
- 优化引脚分配,用于单层路由
- 精密使能输入
- 电源正常状态输出
- 可调整的软起动和跟踪
- 无需外部自举电容器
应用
- 数据中心和企业计算
- 有线网络
- 无线基础设施
- 工厂自动化和控制
- 测试与测量
典型原理图
效率与输出电流
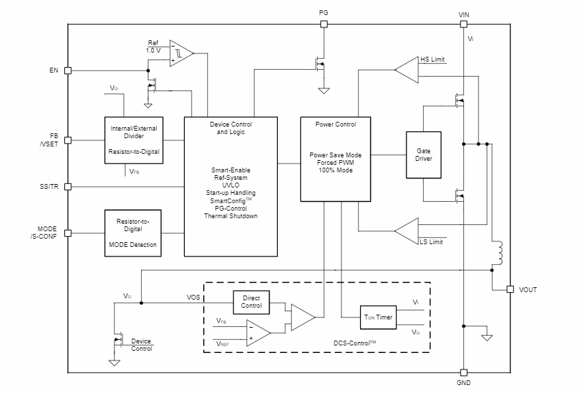
功能框图
发布日期: 2023-01-21
| 更新日期: 2023-06-23

