特性
- 低输出噪声:< 20μVRMS(100Hz至100kHz频率范围)
- 低输出电压纹波:< 10μVRMS(在铁氧体磁珠后)
- 高PSRR:>65dB(高达100kHz)
- 2.2MHz或1MHz固定频率峰值电流模式控制
- 与外部时钟同步(可选)
- 集成环路补偿支持第二级L-C滤波器用铁氧体磁珠,具有30dB衰减(可选)
- 扩频调制(可选)
- 输入电压范围:3.0V至17V
- 输出电压范围:0.8V - 5.5V
- RDSon :57mΩ/20mΩ
- 输出电压精度:±1%
- 精密使能输入支持
- 用户定义的欠压锁定
- 精确排序
- 可调节软启动
- 电源良好输出
- 输出放电(可选)
- 结温范围:–40°C至125°C
- - ET版本:–55°C至125°C
应用
- 电信基础设施
- 测试与测量
- 航空航天与国防(雷达与航空电子)
- 医疗
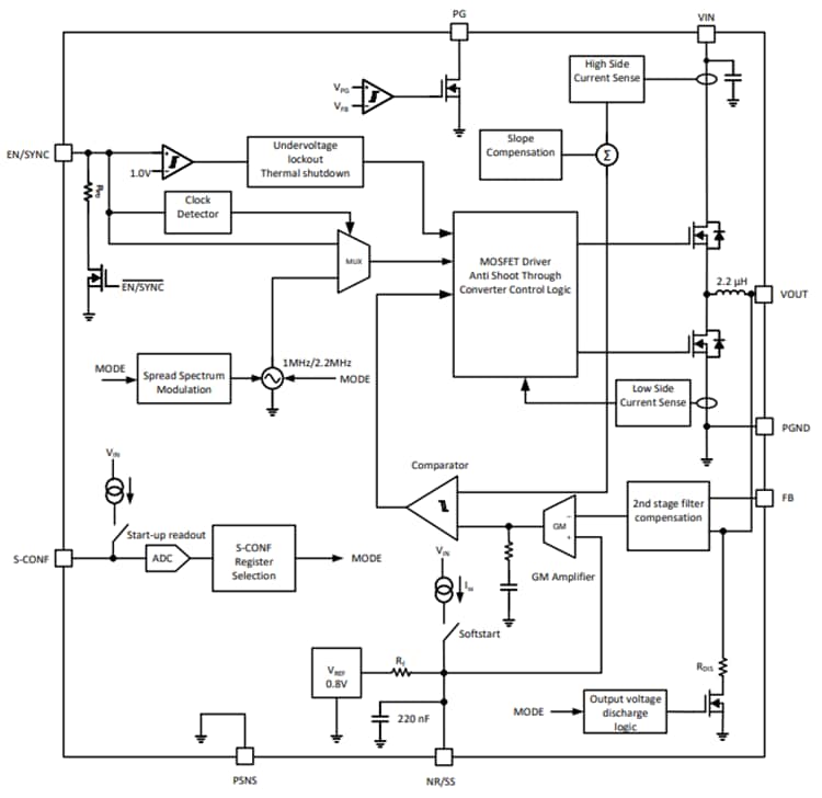
框图
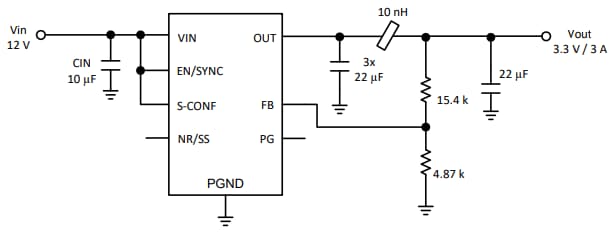
应用电路图
输出噪声对比频率
发布日期: 2023-02-21
| 更新日期: 2025-03-17

