Texas Instruments TPSM84338同步降压电源模块
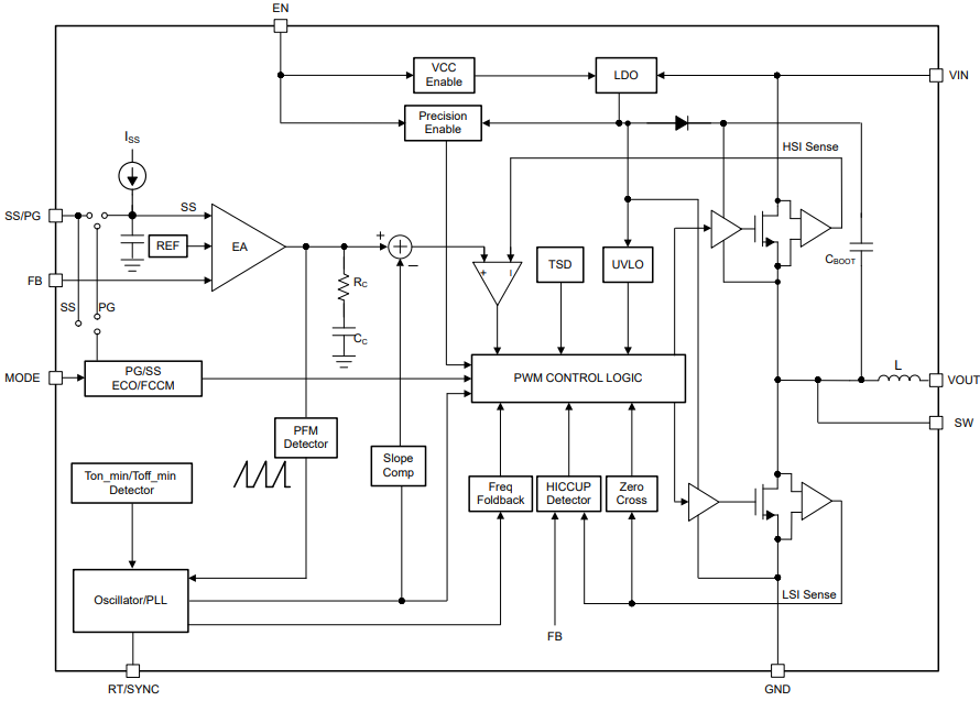
Texas Instruments TPSM84338同步降压电源模块是一款高效率、高电压输入、易于使用的模块,具有很高的设计灵活性。该模块的输入电压范围为3.8V至28V,输出电压范围为0.6V至17V,连续输出电流高达3A,参考电压为0.6V ±1%。TPSM84338电源模块设计用于通过5V、12V、19V和24V电源总线轨供电的系统。该器件采用峰值电流模式控制,具有内部补偿功能,可实现快速瞬态响应以及良好的线路和负载调节。TPSM84338电源模块支持高达3A连续输出电流、28µA(典型值)低静态电流以及98%的最大占空比。该降压电源模块采用3.3mmx4.5mmx2mm QFN封装。典型应用包括医疗和保健、测试和测量、楼宇自动化、有线网络和无线基础设施。TPSM84338电源模块提供带内部补偿的固定频率峰值电流控制,可实现快速瞬态响应以及良好的线路和负载调节。该电源模块包含一个集成的自举电容器和电感器,便于PCB布局。TPSM84338电源模块为OTP、OCP、OVP、UVP和UVLO提供非闩锁保护。该降压电源模块在轻负载条件下提供可选的PFM/FCCM和可调节的软启动时间/电源良好指示器功能。
特性
- 可为各种应用进行配置:
- 输入电压范围:3.8 V至28 V
- 输出电压范围:0.6 V至17 V
- 连续输出电流高达3 A
- 基准电压:0.6V ±1%(-40°C至125°C)
- 低静态电流:28µA(典型值)
- 最短开启、关闭时间:70 ns,114 ns
- 最长接通时间:8μs
- 最大占空比:98%
- 易于使用,设计尺寸小
- 带内部补偿的峰值电流控制模式
- 可选频率:200 kHz至2.2 MHz
- 可与外部时钟同步,频率范围为200kHz至2.2MHz(支持相移)
- 轻载时可选择PFM/FCCM
- 可选可调的软启动时间/电源良好指示功能
- 通过频率扩展技术和优化的引脚排列实现良好的EMI性能。
- 高侧和低侧MOSFET均具备打嗝式过流限制功能
- 非闭锁OTP、OCP、OVP、UVP和UVLO保护
- 集成自举电容器和电感器,便于PCB布局
- 工作结温范围:-40 °C至125 °C
- 3.3 mm x 4.5 mm x 2 mm QFN封装
应用
- 医疗和保健
- 测试与测量
- 楼宇自动化
- 有线网络和无线基础设施
- 5V、12V、19V、和24V输入的分布式电力系统
效率,VOUT = 5V,fSW = 1000kHz
功能框图
原理图
发布日期: 2025-01-24
| 更新日期: 2025-03-21
