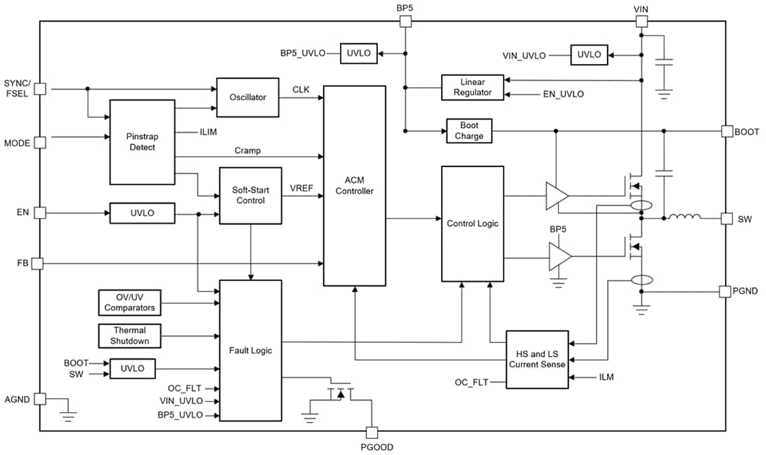
Texas Instruments TPSM843620模块采用内部补偿、固定频率的高级电流模式控制。该设备可在高达2.2MHz的开关频率下高效运行。固定频率控制器可在500kHz至2.2MHz的范围内工作,并通过SYNC引脚同步到外部时钟。其他特性包括高精度电压基准、可选软启动时间、单调启动至预偏置输出、可选电流限制、通过EN引脚可调UVLO,以及一整套故障保护。
特性
- 固定频率、内部补偿高级电流模式 (ACM) 控制
- 小尺寸3.5mm×3.5mm×1.6mm、15引脚DFM封装MicroSiP电源模块
- 高效集成25mΩ和6.5mΩ MOSFET、电感器和基本无源元件
- 输入电压范围:4 V至18 V
- 输出电压范围:0.5V至5.5V
- 三个可选PWM斜坡选项,优化控制环路性能
- 五个可选开关频率(500kHz、750kHz、1MHz、1.5MHz和2.2MHz)
- 可与外部时钟同步
- 电压基准精度:0.5V、±0.5%(整个温度范围内)
- 可选软启动时间(0.5ms、1ms、2ms和4ms)
- 单调启动至预偏置输出
- 可选择电流限制,以支持较低电流运行
- 可调输入欠压锁定使能
- 电源正常输出监视器
- 输出过压、输出欠压、输入欠压、过流和过热保护
- 引脚对引脚兼容8A - TPSM843820 3A - TPSM843320
- 工作结温范围:-40 °C至+125 °C
应用
- 无线基础设施和有线通信设备
- 光学和光纤网络
- 测试与测量
- 医疗和保健
- 航空航天与国防
功能框图
发布日期: 2024-03-11
| 更新日期: 2024-10-21

