Texas Instruments TPSM84624 6A电源模块
Texas Instruments TPSM84624 6A电源模块是简单易用的集成电源,将带有功率MOSFET的6A直流/直流转换器、屏蔽电感器以及无源元件集成到小尺寸封装中。这套电源解决方案允许最低只需采用六个外部组件,同时仍能够调整关键参数以满足特定的设计要求。通过TurboTrans™功能可以实现超快速瞬态响应。通过TurboTrans可优化瞬态响应,降低输出电压偏差,减少所需的输出电容。7.5mm×7.5mm×5.3mm、24引脚QFM封装容易焊接到印刷电路板上,具有出色的散热性。TPSM84624的许多功能都非常灵活,包括电源良好、可编程UVLO、跟踪、预偏置启动。该器件还具有过流和过热保护功能,因此非常适合为各种设备和系统供电。特性
- 集成式电感器电源解决方案
- 7.5mm×7.5mm×5.3mm QFM封装
- 所有引脚可从封装边界操作
- 输入电压范围:4.5V至17V
- 宽输出电压范围:0.6V至10V
- 效率:高达96%
- 可调固定开关频率(200kHz至1.6MHz)
- 实现与外部时钟同步
- 超快速负载阶跃响应 (TurboTrans™)
- 电源良好输出
- 满足EN55011 B类辐射EMI极限
- 环境工作温度范围:-40°C至+105°C
- 工作IC结温范围:–40°C至+150°C
应用
- 电信和无线基础设施
- 工业自动化测试设备
- 企业交换和存储应用
- 高密度配电系统
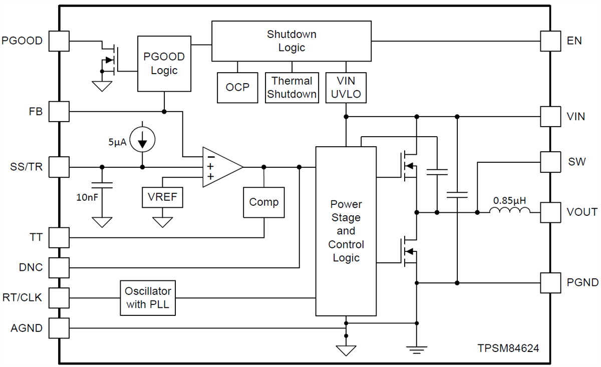
功能框图
发布日期: 2018-05-30
| 更新日期: 2025-05-29
