Texas Instruments TPSM86125x同步降压模块

Texas Instruments TPSM86125x同步降压模块是一款简单易用、高效、高功率密度的同步降压模块,输入电压范围为3V至17V,支持高达1A连续电流。TPSM86125x采用D-CAP3控制模式,可提供快速瞬态响应并支持低ESR输出电容器,无需外部补偿。该器件可支持高达95%占空比运行。

Texas Instruments TPSM861252可在Eco-mode下运行,从而在轻负载期间保持高效率。TPSM861257在FCCM模式下运行,可在所有负载条件下保持相同的频率和较低的输出纹波。TPSM861253是具有FCCM模式的固定3.3V输出电压部件。该器件还在模块内集成了分压器电阻器和前馈电容器。TPSM86125x集成了全面保护功能,包括OVP、OCP、UVLO、OTP和带断续模式的UVP。

该器件采用QFN封装。额定结温范围为-40°C至125 °C。

特性

  • 配置用于各种应用
    • 宽输入电压范围:3 V至17 V
    • TPSM861253的固定输出电压为3.3V
    • TPSM861252的输出电压范围:0.6V至10V
    • TPSM861257的输出电压范围:0.6V至5.5V
    • 基准电压:0.6V
    • 25°C时,0.6Vref 电压精度为±1%
    • –40°C至+125°C时,0.6Vref 电压精度为±1.5%
    • 0°C至65°C时,3.3Vout 电压精度为±1%
    • 集成55 mΩ和24 mΩ MOSFET
    • TPSM861252的低静态电流为100µA
    • 1.4MHz开关频率
    • 大占空比运行:95%(最大值)
    • 精密EN阈值电压:1.2V
    • 固定软启动时间:1.6 ms(典型值)
  • 易于使用且设计小巧
    • 轻负载时TPSM861252采用Eco-mode模式,TPSM861253/7采用FCCM模式
    • 快速瞬态D-CAP3™控制模式
    • 采用集成电感器和自举电容器,易于布局
    • 支持预偏置输出电压启动
    • 开漏电源正常指示器
    • Non-latch 用于OV、OT和 UVLO 保护。
    • UV保护的断续模式
    • 逐周期OC和NOC保护
    • 工作结温范围:-40 °C至125 °C
    • 3.3mm×4mm×2mm QFN封装

应用

  • 商户网络和服务器PSU
  • 交流/直流适配器/PSU
  • 工厂自动化和控制
  • 测试与测量

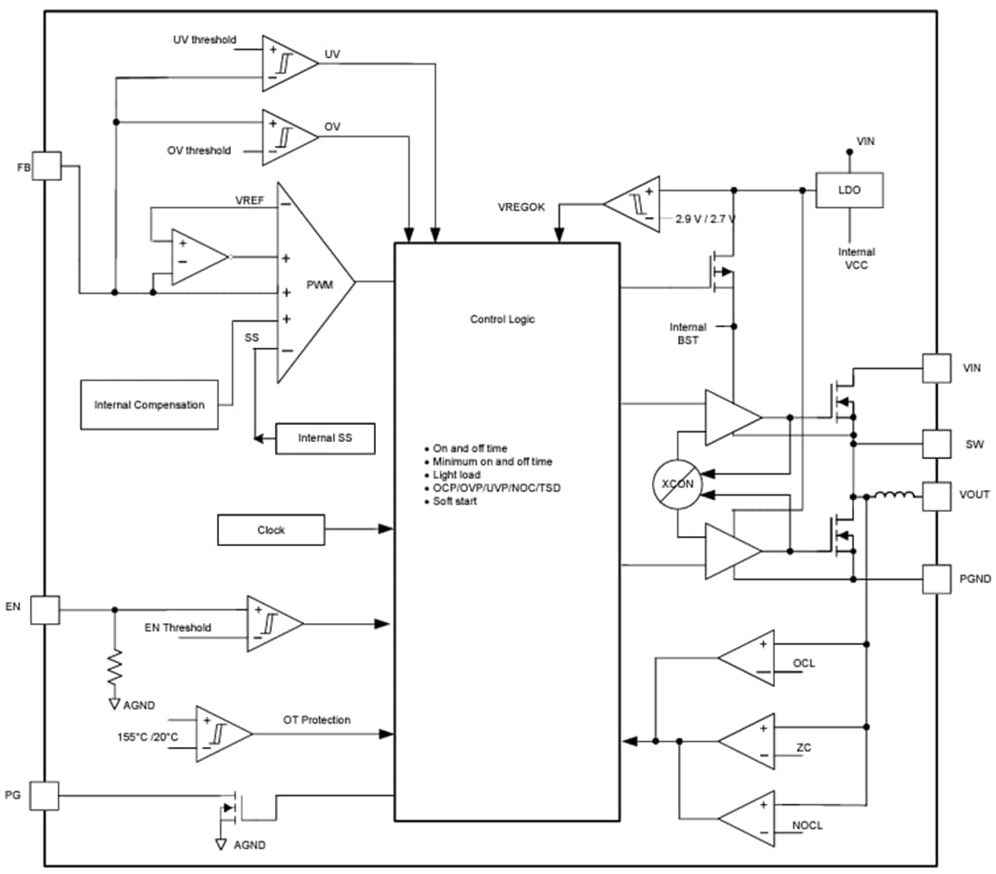
功能框图

框图 - Texas Instruments TPSM86125x同步降压模块
发布日期: 2024-03-27 | 更新日期: 2024-06-17