Texas Instruments TPSM8632522在Eco-mode下运行,可在轻负载时保持高效率。TPSM863257采用FCCM模式运行,可在所有负载条件下保持相同的频率和较低的输出纹波。该器件集成了全面的断续模式OVP、OCP、UVLO、OTP和UVP保护。该器件采用QFN封装。额定结温范围为-40°C至125 °C。
特性
- 配置用于各种应用
- 输入电压范围:3 V至17 V
- 输出电压范围:0.6V至10V(TPSM863252)
- 输出电压范围:0.6V至5.5V (TPSM863257)
- 固定输出电压:3.3V (TPSM863253)
- 基准电压:0.6V
- 参考精度:±1%(25 °C时)
- 参考精度:±1.5%(-40°C至+125°C时)
- 集成55 mΩ和24 mΩ MOSFET
- 低静态电流:100 μA
- 开关频率:1.2MHz
- 最高95%的占空比下运行
- 精密EN阈值电压
- 固定软启动时间:1.6 ms(典型值)
- 简单易用,设计尺寸小
- 轻负载下:TPSM863252为Eco-mode;TPSM863257和TPSM863253为FCCM模式
- 快速瞬态D-CAP3™控制模式
- 通过集成自举电容器和电感器轻松布局
- 支持预偏置输出电压启动
- 非锁存OV、OT和UVLO保护
- 逐周期OC和NOC保护
- 工作结温范围:-40 °C至125 °C
- 3.3mm × 4mm × 2mm QFN封装
应用
- 商户网络和服务器PSU
- 其他交流/直流适配器/PSU
- 工厂自动化和控制
- 测试与测量
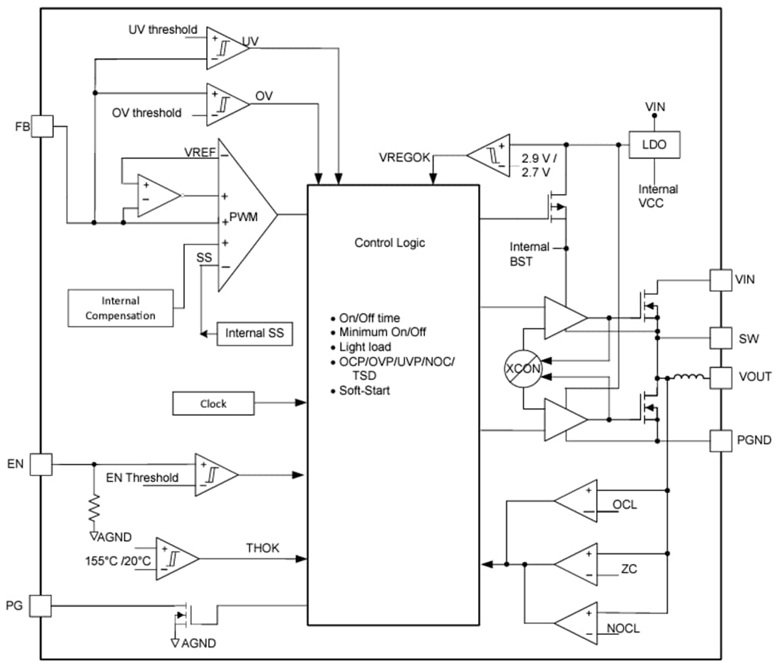
功能框图
发布日期: 2023-08-25
| 更新日期: 2024-04-01

