TI TPSM86838EVM评估模块支持高达8A连续输出电流,并具有D-CAP3控制模式,只需很少的外部组件即可提供易于设计和稳定的稳压。
特性
- 输入电压范围:4.5 V至28 V
- 0.6V至5.5V输出
- 8A可持续输出电流能力
- 19引脚5.0mm x 5.5mm QFN HotRod™封装
应用
- 工控机、EPOS、工厂自动化和控制
- 显示器、电视、扬声器、电脑和笔记本电脑以及便携式电子产品
- 12 V、19 V、24 V电源总线供电的通用用途
- 多功能打印机、视频会议系统
套件内容
- 一块TPSM86838EVM板
- EVM免责声明自述文件
布局
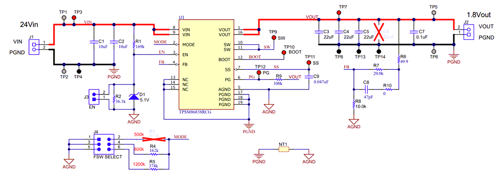
原理图
发布日期: 2024-02-08
| 更新日期: 2024-03-29

