特性
- Rail-to-rail input and output
- 18nV/√Hz at 1kHz low noise
- 550µA Typical low power consumption
- 8MHz high-gain bandwidth
- 2.5V to 5.5V operating supply voltage
- 1pA Typical low input bias current
- 1.9mV maximum low input offset voltage
- ±0.5 µV/°C (Typical) low offset voltage drift
- ±4 kV Human-Body Model (HBM) ESD internal protection
- –40°C to +125°C extended temperature range
应用
- Battery-powered applications
- Motor control
- Power modules
- HVAC: Heating, Ventilating, and Air Conditioning
- Washing machines
- Refrigerators
- Medical instrumentation
- Active filters
- Sensor signal conditioning
- Audio receiver
- Automotive infotainment
Datasheets
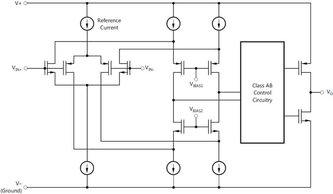
Functional Block Diagram
发布日期: 2017-10-09
| 更新日期: 2025-04-28

