Texas Instruments TUSB1002 USB3.1 10Gbps线性转接驱动器
Texas Instruments TUSB1002 USB3.1 10Gbps线性转接驱动器是双通道USB 3.1 SuperSpeedPlus (SSP) 转接驱动器和信号调理器。该器件采用超低功耗架构,由3.3V电源供电运行时的功耗非常低。它支持 USB3.1 低功耗模式,可进一步降低空闲状态下的功耗。TUSB1002 实现了一款线性均衡器,最高可容许码间串扰 (ISI) 引入 15dB 的损耗。当 USB 信号在印刷电路板 (PCB) 或电缆上传输时,其完整性会在通道损耗和码间串扰的影响下有所降低。线性均衡器可对通道损失进行补偿,进而延长通道传输距离,从而使系统符合 USB 规范。凭借双通道和小型封装,TUSB1002可在USB3.1传输路径中灵活放置。特性
- 支持USB3.1 SuperSpeed (5Gbps) 和SuperSpeedPlus (10Gbps)
- 超低功耗架构:
- 有源状态:< 340mW
- U2/U3:< 8mW
- 未连接状态:< 2mW
- 可调节电压输出摆幅线性范围高达1200mVpp
- 无主机/设备端要求
- 14种线性均衡设置,最高可容许15dB损耗(10Gbps时)
- 可调节直流均衡增益
- 支持热插拔
- 与LVPE502A和LVPE512 USB 3.0转接驱动器引脚兼容
- 温度范围:0°C至70°C(商业级)和 –40°C至85°C(工业级)
- ±6KV HBM ESD
- 由3.3V单电源供电
- 采用4mmx4mm VQFN或3mm×3mm WQFN封装
应用
- 笔记本电脑
- 台式电脑
- 电视
- 平板电脑
- 手机
- 有源电缆
- 扩展坞
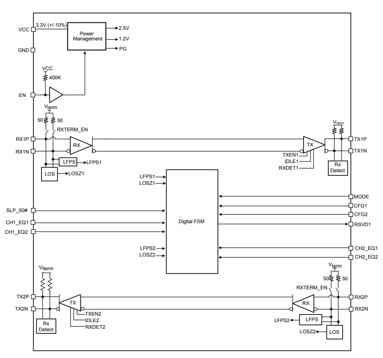
框图
发布日期: 2016-08-05
| 更新日期: 2022-03-11
