TUSB1146具有创新的自适应接收器均衡 (AEQ) 特性。AEQ功能可自动找到USB设备和TUSB1146之间的最佳ISI补偿设置。由于AEQ能够找到最佳设置,USB主机和USB设备之间的互操作性得到极大改善。TUSB1146采用3.3V单电源供电,支持商业和工业温度范围。
特性
- USB Type-C交叉点开关支持
- USB 3.2 SSP + 2 DisplayPort通道
- 4个DisplayPort通道
- USB 3.2 x1 Gen 1/Gen 2,最高可达10Gbps
- VESA®DisplayPort 2.0,最高可达10Gbps (UHBR10)
- 支持D_DFP引脚分配C、D和E
- 在自适应或固定均衡之间选择,用于USB DFP接收器
- UFP发射器支持线性和有限转接驱动器
- 有限转接驱动器选项同时提供TX电压摆幅和TX均衡控制
- 4级TX电压摆幅:800mVpp至1100mVpp
- TX预冲和去加重
- 超低功耗架构
- 均衡高达12dB(5GHz时)
- 对DisplayPort链路训练透明
- 通过GPIO或I2C进行配置
- 基于USB Type-C的Intel专有DCI功能,可实现不开箱调试
- 支持热插拔
- 温度范围
- 工业(-40ºC至85ºC)(TUSB1146I)
- 商业(0ºC至70ºC)(TUSB1146)
- 4mm x 6mm、0.4mm间距的WQFN封装
应用
- 笔记本电脑和台式电脑
- 平板电脑
- 扩展坞
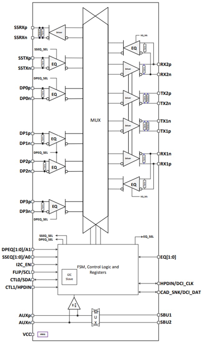
功能框图
发布日期: 2020-07-21
| 更新日期: 2025-04-18

