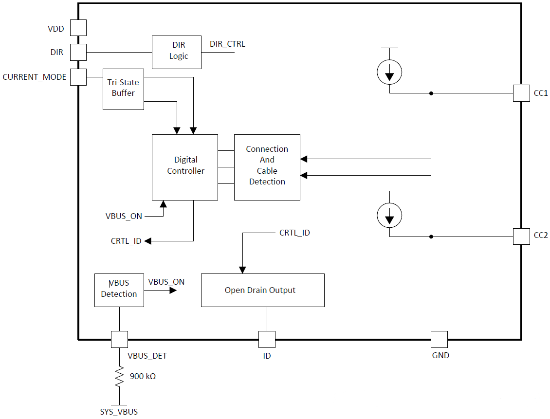
特性
- 满足USB Type-C™规范要求
- 支持DFP(主机/源)应用,功率高达15W
- 支持Type-C电流模式,通告高达3A(默认、1.5A、3A)
- 提供Type-C插头方向
- 通道配置(CC)
- USB端口连接检测
- 电缆方向检测
- VBUS检测
- 电源电压:3.8V至5.5V
- 低电流消耗
- 2×2mm WSON封装,0.5mm脚距
- 工业温度范围:-40°C至85°C
应用
- 壁式充电器
- 汽车车载充电器,USB端口
- 用于台式机、笔记本电脑和一体机的DFP端口
功能框图
发布日期: 2017-08-23
| 更新日期: 2022-05-03

