Texas Instruments TXE8116 16位SPI总线I/O扩展器
Texas Instruments TXE8116 16位SPI总线I/O扩展器设计可在1.65V至5.5V工作电源电压范围内工作,并为四线串行外设接口 (SPI) 协议提供通用并行I/O扩展。 该设备设有I/O端口,具有旨在增强速度、功耗和灵活性等I/O性能的附加特性。TXE8116 I/O扩展器在3.3V至5.5V电压下支持10MHz的SPI时钟速度,在1.65V至5.5V电压下支持5MHz,消耗2.3µA(典型值)的低待机电流。 该设备具有以下高级功能:中断输出、低电平有效重置、故障安全模式、极性反转、突波滤波和可编程推挽/开漏输出。典型应用包括工业运输、自动化、服务器、路由器(电信交换设备)、GPIO受限处理器产品、测试和测量、工厂自动化和控制,以及医疗和保健。特性
- 工作电源电压范围:1.65 V至5.5 V
- 低待机电流消耗:2.3µA(典型值)
- SPI SCLK频率:
- 10 MHz,测量范围 3.3 V 至 5.5 V
- 5 MHz,测量范围 1.65 V 至 5.5 V
- 低电平有效重置输入 (RESET)
- 5V容限输入和输出端口
- 内置故障安全I/O功能
- 低电平有效的开漏中断输出 (INT)
- 支持GPIO的所有输入都支持单独的I/O控制和突波滤波器
- 支持SPI菊花链
- 支持I/O读取突发模式
- 支持I/O极性反转
- 总线保持功能可保持最后一个I/O状态
- 具有高电流驱动能力的锁存输出,用于直接驱动LED
- 闩锁性能超过100mA,符合JESD 78 II类规范的要求
- ESD保护性能超过JESD 22规范要求:
- 2000 V人体模型 (A114-A)
- 1000 V充电器件模型 (C101)
应用
- 工业运输
- 工业自动化
- 测试和测量
- 工厂自动化和控制
- 医疗和保健
- 服务器
- 路由器(电信交换设备)
- 采用GPIO限制处理器的产品
逻辑图
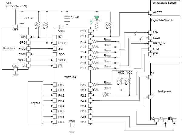
典型应用原理图
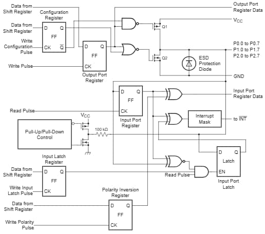
P0.0至P2.7的简化版原理图
发布日期: 2025-11-04
| 更新日期: 2025-12-01
