TI UC284xL-Q1稳健的输出驱动器具有更短的上升和下降时间(最大值为75ns),可降低开关损耗,并具有更强大的驱动器能力,其输出低电平远低于FET阈值电压。
特性
- UC284xAQ/UC284xA-Q1改进了输出驱动器,降低了工作/启动电流
- 优化用于离线和直流-直流转换器
- 低启动电流(<0.5mA)
- 微调振荡器放电电流
- 自动前馈补偿
- 逐脉冲限流
- 增强的负载响应特性
- 带迟滞的欠压锁定
- 双脉冲抑制
- 大电流图腾柱输出
- 内部微调带隙基准
- 高达 500 kHz 的工作电压
- 提供功能安全功能文档,协助功能安全系统设计
- 符合AEC-Q100标准 (UC284xA-Q1),具有以下结果:
- 器件温度等级:1(-40°C至125°C)
- 器件人体模型 (HBM) 分类等级:2(±2kV)
- 器件CDM分类等级:C6(≥1000V)
应用
- 开关模式电源 (SMPS)
- DC-DC转换器
- 电源模块
- 工业供电单元 (PSU)
- 电池供电PSU
- 牵引逆变器偏置电源
- OBC和直流/直流转换器隔离式偏置电源
- 暖通空调压缩机模块隔离式电源
数据手册
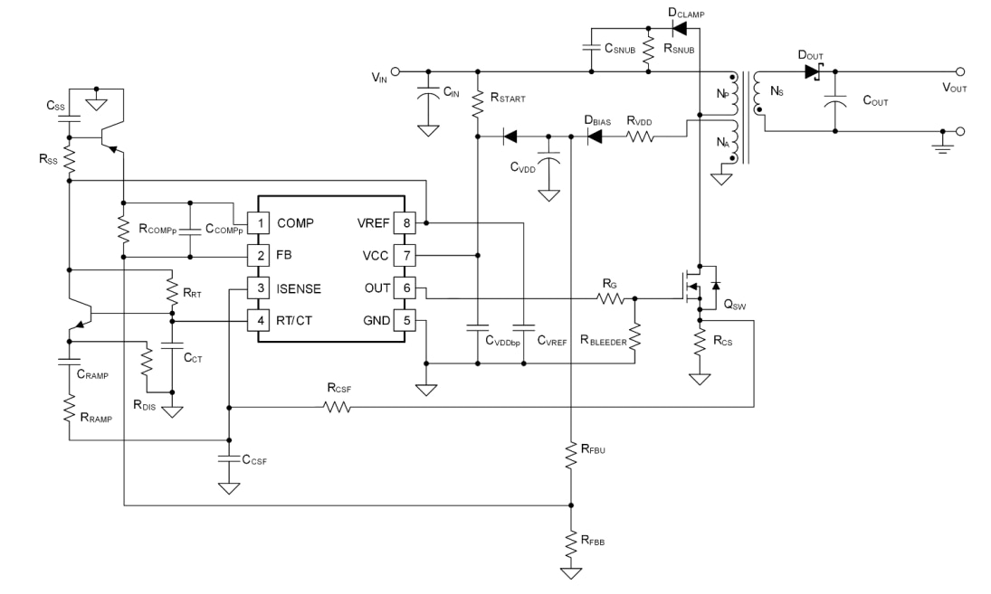
典型汽车应用
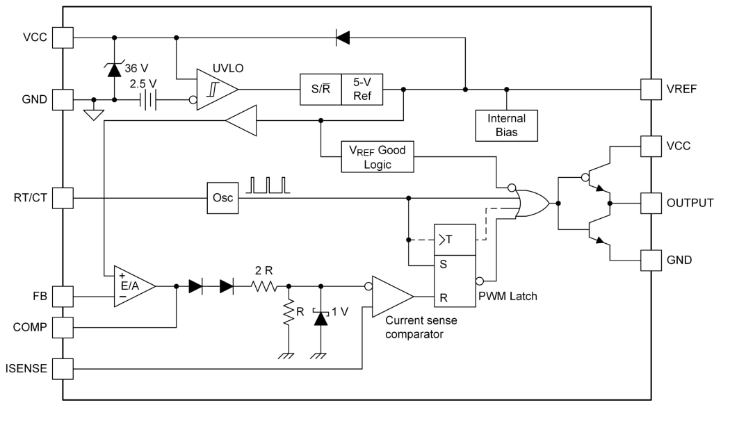
功能框图
发布日期: 2025-05-14
| 更新日期: 2025-05-29

