保护功能包括同时关闭两个输出的使能功能、电阻可编程死区时间,以及输入和输出引脚上的200ns的负电压处理功能,可处理高达-2V的尖峰电压。集成的去毛刺滤波器可滤除短于5ns的输入瞬态。所有电源均具有UVLO保护功能。Texas Instruments UCC21231接受VDD电源电压,最高可达25V。输入VCCI范围为3V至5.5V,因此该驱动器适合与数字控制器连接。所有电源电压引脚都具有欠压锁定(UVLO)保护功能。凭借所有这些先进功能,UCC21231器件可在各种电源应用中实现高效率、高稳定性和高功率密度。
特性
- 通用:双低侧、双高侧或半桥驱动器
- 峰值源输出高达4A,峰值汇输出高达6A
- 基本隔离电压额定值:1.6KVRMS
- 共模瞬态抗扰度 (CMTI) 大于125V/ns
- 开关参数
- 传播延迟:33 ns(典型值)
- 5ns最大脉宽失真
- 最大VDD 上电延迟:10μs
- 最高25V VDD 输出驱动电源,具有5V VDD UVLO保护功能
- 为所有电源提供UVLO保护
- 可针对电源时序快速启用
- 4mm×4mm SON封装,> 1.2mm间距
- 每个通道下的热PAD
- 14.1°C/W RƟJB
- 结温范围:-40至+150°C
应用
- 服务器、电信和工业基础设施
- 交流-直流和直流-直流电源
- 不间断电源 (UPS)
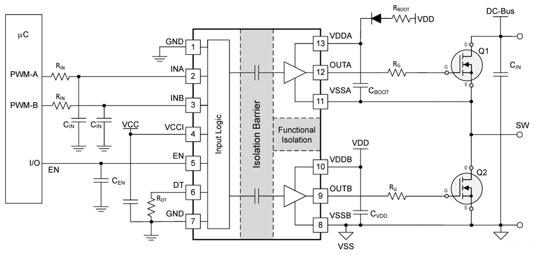
典型应用示意图
发布日期: 2024-10-17
| 更新日期: 2024-10-23

