其保护功能包括电阻可编程死区时间、同时关闭两个输出的禁用功能,以及可抑制短于5ns输入瞬态的集成去毛刺滤波器。所有电源均具有UVLO保护功能。凭借这些先进的功能,UCC21331/UCC21331-Q1可在各种电源应用中实现高效率、高稳健性和高功率密度。Texas Instruments UCC21331-Q1器件符合AEC-Q100标准,适用于汽车应用。
特性
- 通用双低侧、双高侧或半桥驱动器
- 结温范围:-40°C至+150°C
- 高达4A峰值拉电流和6A峰值灌电流输出
- 共模瞬态抗扰度 (CMTI) 大于125V/ns
- 高达25V的VDD 输出驱动电源
- 12V VDD UVLO选项
- 开关参数
- 传播延迟:33 ns(典型值)
- 5 ns最大延迟匹配
- 6 ns最大脉冲宽度失真
- 最大VDD 上电延迟:10μs
- 针对所有电源的UVLO保护
- 可针对电源时序快速启用
应用
- 车载电池充电器
- 高压DC-DC转换器
- 汽车HVAC、车身电子设备
- AC-DC和DC-DC隔离式转换器
- 电机驱动器和逆变器
- 不间断电源 (UPS)
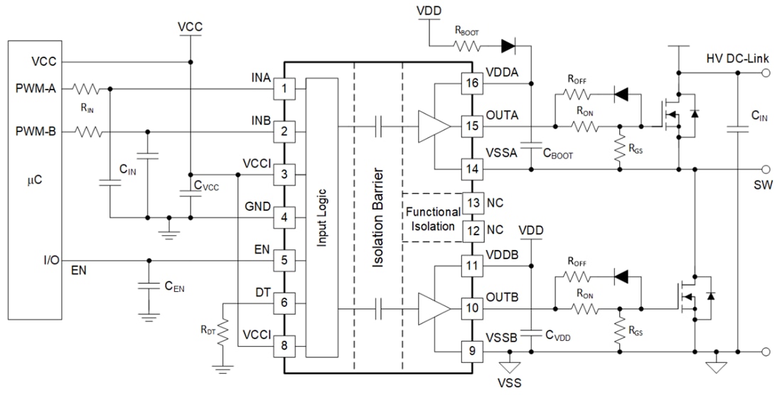
典型应用原理图
其他资源
发布日期: 2024-06-24
| 更新日期: 2025-05-08

