Texas Instruments UCC21351x-Q1 栅极驱动器
Texas Instruments UCC21351x-Q1栅极驱动器是隔离式双通道驱动器,具有可编程死区时间和宽温度范围。这些栅极驱动器设计具有4A峰值拉电流和6A峰值灌电流能力,用来驱动功率MOSFET、SiC和IGBT晶体管。UCC21351x-Q1驱动器让各种电源应用能有高效率、大功率密度和高鲁棒性。保护功能包括电阻可编程死区时间、禁用功能(可同时关闭双输出)和集成式去噪滤波器(可抑制持续时间短于5ns的输入瞬变)。此系列驱动器可配置为两个低侧驱动器、两个高侧驱动器或一个半桥驱动器。 UCC21351x-Q1器件符合AEC-Q100标准,适用于汽车应用。这些栅极驱动器非常适合用于车载电池充电器、高压DC-DC转换器、汽车HVAC和车身电子设备。特性
- 通用双通道低侧、双通道高侧或半桥驱动器
- 符合AEC-Q100标准,温度等级为1级
- 结温范围:-40 °C至150 °C
- 高达4A拉电流峰值,6A灌电流峰值输出
- 共模瞬态抗扰度(CMTI)大于125V/ns
- 输出驱动电源电压(VDD)高达25V,支持12V和17V VDD UVLO选项
- 开关参数:
- 传播延迟:33ns(典型值)
- 最大脉冲宽度失真:5ns
- 最大VDD上电延迟:10μs
- 针对所有电源的UVLO保护
- 电源时序快速启用
应用
- 车载电池充电器
- 高压直流-直流转换器
- 汽车HVAC和车身电子设备
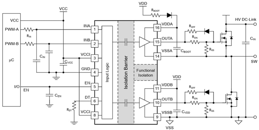
方框图
应用电路原理图
发布日期: 2025-10-06
| 更新日期: 2025-10-29
