Texas Instruments UCC21550/UCC21550-Q1双通道栅极驱动器
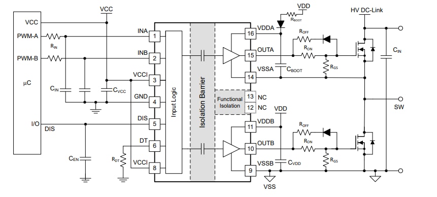
Texas Instruments UCC21550/UCC21550-Q1双通道栅极驱动器是隔离型驱动器,具有可编程死区时间和-40°C至150°C的宽温度范围。这些栅极驱动器设计有4A峰值拉电流和6A峰值灌电流,可驱动功率MOSFET、SiC、GaN和IGBT晶体管。UCC21550/UCC21550-Q1驱动器是光隔离栅极驱动器,配置为两个低侧驱动器、两个高侧驱动器或一个半桥驱动器。通过5kVRMS 隔离栅(共模瞬态抗扰度 (CMTI) 至少为125V/ns)将输入侧与两个 输出驱动器隔离。这些栅极驱动器非常适合车载电池充电器、高压DC-DC转换器、汽车HVAC和车身电子设备。UCC21550/UCC21550-Q1驱动器的保护功能包括电阻可编程死区时间、可同时关闭两个输出的禁用功能,以及可抑制短于5ns的输入瞬态的集成去毛刺滤波器。这些栅极驱动器可在各种应用中实现高效率、高功率密度和稳健性。UCC21550-Q1器件符合汽车应用类AEC-Q100标准。
特性
- 4A峰值拉电流和6A峰值灌电流输出
- 共模瞬态抗扰度(CMTI)大于125V/ns
- 双通道低侧、双通道高侧或半桥驱动器
- 针对所有电源的UVLO保护
- 快速禁用电源排序
规范
- 建议最小输入电压为3V,最大输入电压为5.5V
- 25V输出电压
- 结温范围:–40°C至150°C
- 最大功耗:950mW
- 开关参数
- 传播延迟:33 ns(典型值)
- 5ns最大脉宽失真
- VDD 上电延迟:10µs(最大值)
应用
- 车载电池充电器
- 高压直流-直流转换器
- 汽车暖通空调和车身电子设备
应用电路图
功能框图
引脚配置
发布日期: 2023-12-27
| 更新日期: 2025-05-06
