Texas Instruments UCC21551/UCC21551-Q1隔离式栅极驱动器
Texas Instruments UCC21551/UCC21551-Q1双通道隔离式栅极驱动器设计具有4A峰值拉电流和6A峰值灌电流,用于驱动MOSFET、碳化硅 (SiC) 和IGBT晶体管。这款隔离式栅极驱动器可以配置为两个低侧、两个高侧或半桥驱动器。输入端与两个输出驱动器之间由5kVRMS隔离栅隔开,最小共模瞬态抗扰度 (CMTI) 为125V/ns。UCC21551/UCC21551-Q1隔离式栅极驱动器能够在各种功率应用中实现高效率、大功率密度和稳健性。典型应用包括交流-直流和直流-直流隔离转换器、电机驱动器、逆变器和不间断电源 (UPS)。UCC21551-Q1器件符合AEC-Q100汽车应用标准。特性
- 可配置为双低侧、双高侧或半桥驱动器
- 结温范围:–40°C至150 °C
- 高达4A拉电流峰值,6A灌电流峰值输出
- 共模瞬态抗扰度 (CMTI) 超过125V/ns
- VDD输出驱动电源:高达25V
- VDD UVLO选项:12V和17V
- 开关参数
- 传播延迟:33ns(典型值)
- 5ns最大延迟匹配
- 6ns最大脉冲宽度失真
- 最大VDD 上电延迟:10μs
- 针对所有电源的UVLO保护
- 电源时序快速启用
应用
- 电机驱动器和逆变器
- 不间断电源 (UPS)
- 交流-直流和直流-直流隔离式转换器
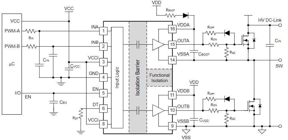
功能框图
典型应用示意图
发布日期: 2024-01-22
| 更新日期: 2026-01-23
