Texas Instruments UCC21732QDWEVM-025评估模块
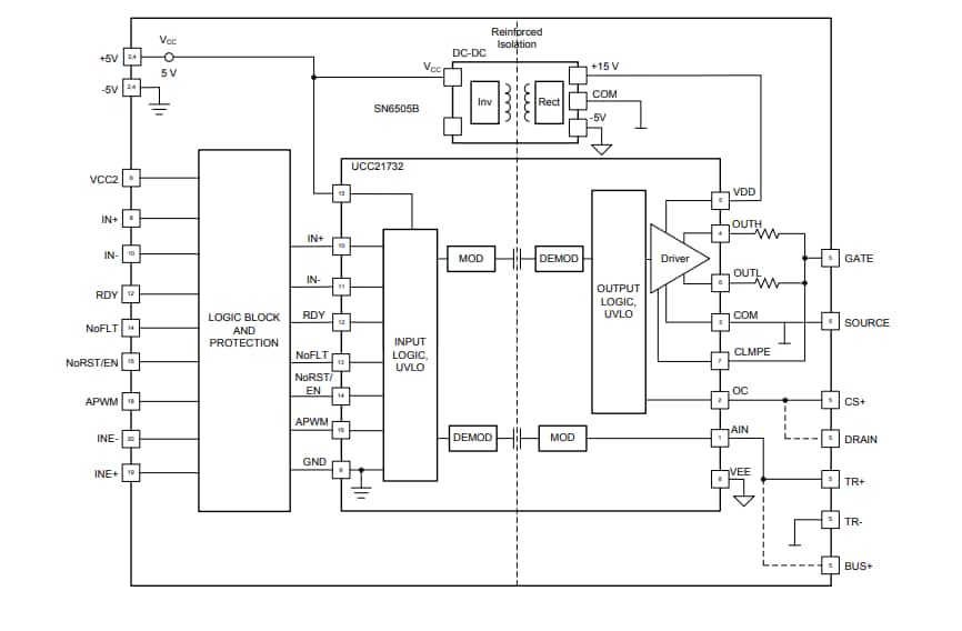
Texas Instruments UCC21732QDWEVM-025评估模块是一款紧凑的单通道隔离式栅极驱动器板,设计用于5.7kVrms增强型隔离驱动器UCC217xx,UCC217xx采用SOIC-16DW封装,爬电距离和间隙均为8.0mm。UCC21732QDWEVM-025评估模块提供采用150mm x 62mm x 17mm和106mm x 62mm x 30mm封装的SiC MOSFET和Si IGBT电源模块所需的驱动电压、偏置电压、保护和诊断功能。UCC21732QDWEVM-025评估模块包含基于SN6505B的隔离式直流-直流变压器偏置电源。特性
- 10A峰值分离输出驱动电流及可编程驱动电压
- 两个5.7kVrms增强型隔离式通道,可支持高达1700V的输入轨
- CMTI > 100V/ns的强大抗噪解决方案
- 具有两级软关断和用于外部FET的米勒钳位驱动信号的短路保护
- 不含电源模块
应用
- 太阳能逆变器
- 电机驱动器
- HEV/EV充电器
前后视图
框图
发布日期: 2019-10-16
| 更新日期: 2023-12-20
