性能亮点包括高共模瞬态抗扰度(CMTI)、低传播延迟和小脉宽失真。严格的工艺控制可实现较小的器件间偏差。输入级为仿真二极管(e-diode),与传统光耦栅极驱动器中的LED相比,具备长期可靠性和优异的老化特性。UCC23525采用扩展型SO-6封装,支持5kVRMS 增强型隔离等级。扩展型SO-6封装具有>8.5mm的爬电距离和电气间隙,采用来自材料组I的模压化合物,相对漏电起痕指数(CTI)>600V。
Texas Instruments UCC23525具备高性能和可靠性,非常适合用于所有类型的电机驱动器、太阳能逆变器、工业电源和电器。更高的工作温度为其拓展了应用场景,可覆盖传统光耦合器无法支持的领域。
特性
- 5kVRMS 单通道隔离式栅极驱动器,具有光耦兼容输入
- 光耦隔离式栅极驱动器的引脚对引脚替代产品
- 峰值输出电流:5A源/5A灌
- 最大输出驱动器电源电压:36V
- VDD 欠压锁定电压:12V
- 轨至轨输出
- 传播延迟:100ns(最大值)
- 器件间延迟匹配:25ns(最大值)
- 脉宽失真:30ns(最大值)
- 共模瞬态抗扰度(CMTI):200kV/µs(最小值)
- 隔离栅寿命> 50年
- 扩展型SO-6封装,爬电距离和电气间隙>8.5mm
- 工作结温范围(TJ):-40°C至+150°C
应用
- 工业电机控制驱动器
- 太阳能逆变器
- 工业电源、UPS
- 感应加热
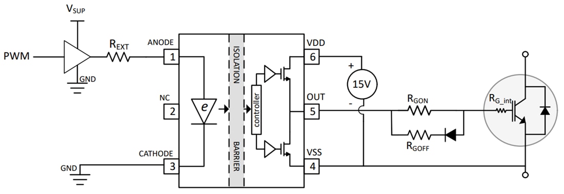
典型应用原理图
发布日期: 2025-09-03
| 更新日期: 2025-09-12

