UCC24612提供可简化设计的集成功能,可在各种应用和频率中发挥出色的性能。宽工作VDD和VD电压范围实现直接偏置5V至28V输出系统。通过成比例栅极驱动和CCM循环极限预关闭进一步增强了连续导通模式 (CCM) 模式下的稳健运行能力。UCC24612具备高效特性(包括频率相依待机模式),满足能源部 (DOE) VI级和行为准则 (CoC) 2级等严格能效标准。该器件采用SOT23-5封装。
特性
- 支持有源钳位反激、QR、DCM、CCM反激和LLC等拓扑结构
- MOSFET VDS检测高达230V
- 工作频率:高达1MHz
- 1MHz (UCC24612-1)
- 800kHz (UCC24612-2)
- 宽VDD范围实现直接偏置5V至28V输出系统
- 4A灌电流、1A拉电流栅极驱动器,具有成比例栅极驱动
- 自适应最小导通时间,增加抗噪性能
- 周期限制预关闭提高了CCM效率
- 高侧或低侧可配置
- 自动轻负载和睡眠模式管理,待机电流320µA
- 典型关闭传播延迟:16ns
- 9.5V栅极驱动钳位,降低驱动损失
应用
- 交流-直流适配器
- USB Type-C和Power Delivery交流适配器
- 服务器和电信电源
- 交流-直流辅助电源
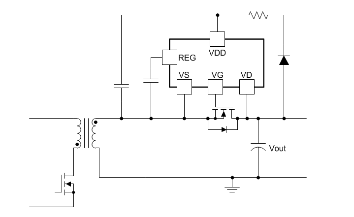
框图
发布日期: 2018-06-28
| 更新日期: 2023-03-06

