Texas Instruments UCC256301 LLC谐振控制器
Texas Instruments UCC256301 LLC谐振控制器配有集成式高压栅极驱动器。该器件经过专门设计与PFC级配对使用,以凭借最少的外部组件提供完整的电源系统。根据设计,所产生的电源系统无需单独的待机功率转换器即可满足最严格的待机功率要求,能使PFC级始终运行。UCC256301包括一系列特性,旨在使LLC转换器可靠运行并得到良好控制。此器件旨在减轻LLC设计师的负担,并提高主流应用中LLC拓扑的效率。UCC256301使用混合迟滞控制来提供同类产品中最佳的线路和负载瞬态响应。在一个周期内,所需的控制程度大致与平均输入电流成正比。该控制使开环传递函数成为一阶系统,因此很容易进行补偿。系统始终保持稳定,具有适当的频率补偿。特性
- 混合迟滞控制 (HHC)
- 同类产品中最佳的瞬态响应
- 简化补偿设计
- 优化的低功耗特性支持在开启PFC时的75mW待机功耗设计
- 高级突发模式光耦合器低功耗运行
- 有助于确保符合CoC II级标准
- 从突发模式快速退出
- 改进了电容区规避方案
- 自适应死区时间
- 内部高侧栅极驱动器(0.6A和1.2A电流能力)
- 可靠软启动,无需硬开关
应用
- 数字电视SMPS
- 交流-直流适配器
- 电动工具
- LED照明应用
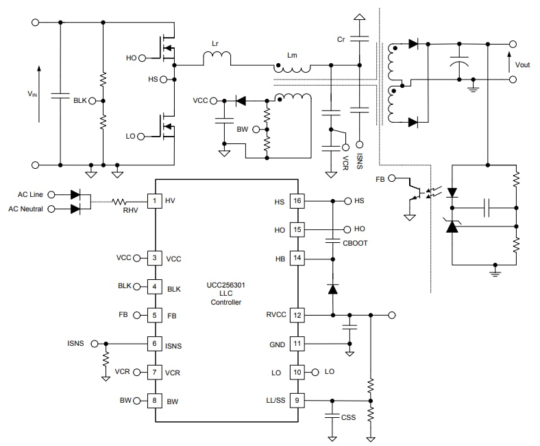
原理图
发布日期: 2017-12-12
| 更新日期: 2023-11-16
