特性
- 集成高压启动
- 无需外部偏置电源
- 同类产品中最佳的瞬态响应
- 混合迟滞控制 (HHC)
- 同类产品中最佳的瞬态响应
- 简化补偿设计
- 优化的低功耗特性支持在开启PFC时的75mW待机功耗设计
- 高级突发模式光耦合器低功耗运行
- 有助于确保符合CoC II级标准
- 从突发模式快速退出
- 改进的电容区规避方案
- 自适应死区时间
- 内部高侧栅极驱动器(0.6A和1.2A电流能力)
- 可靠软启动,无需硬开关
- 过热、输出过压、输入过压和欠压保护以及三级过流保护
- 宽工作频率范围:35kHz至1MHz
应用
- 数字电视SMPS
- 交流/直流适配器
- 多功能打印机
- 投影仪
- 商用直流至直流
- 大功率电池充电
- DIN导轨式电源
- 多轴伺服
- ATX电源
- 家用电器
- LED照明应用
- 工业交流-直流电源
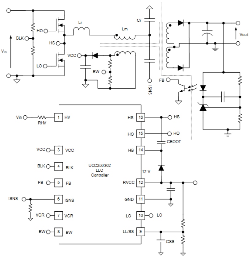
简化示意图
发布日期: 2018-06-20
| 更新日期: 2023-11-16

