Texas Instruments UCC256303 LLC谐振控制器
Texas Instruments UCC256303 LLC谐振控制器配有集成式高压栅极驱动器。该器件经过专门设计与PFC级配对使用,以凭借最少的外部组件提供完整的电源系统。根据设计,所产生的电源系统无需单独的待机功率转换器即可满足最严格的待机功率要求,能使PFC级始终运行。UCC256303包括一系列特性,旨在使LLC转换器可靠运行并得到良好控制。此器件旨在减轻LLC设计师的负担,并提高主流应用中LLC拓扑的效率。UCC256303使用混合迟滞控制来提供同类产品中最佳的线路和负载瞬态响应。在一个周期内,所需的控制程度大致与平均输入电流成正比。该控制使开环传递函数成为一阶系统,因此很容易进行补偿。系统始终保持稳定,具有适当的频率补偿。The UCC256303 includes a range of features designed to make LLC converter operation well controlled and robust. This device aims to unburden the LLC designer and allow mainstream applications to benefit from the efficiency advantages of the LLC topology. The UCC256303 uses a hybrid hysteretic control to provide best-in-class line and load transient response. The control effort is approximately linearly proportional to the average input current in one cycle. This control makes the open-loop transfer function the first-order system so that it’s very easy to compensate. The system is always stable with proper frequency compensation.
特性
- Hybrid Hysteretic Control (HHC)
- Best-in-class transient response
- Easy compensation design
- Optimized low power features enable 75mW standby power design with PFC on
- Advanced burst mode optocoupler low power operation
- Helps enable compliance with CoC Tier II standard
- Fast exit from burst mode
- Improved capacitive region avoidance scheme
- Adaptive dead-time
- Internal high-side gate drivers (0.6A and 1.2A capability)
- Robust soft start with no hard switching
- Over temperature, output over-voltage, input over and under-voltage protection with three levels of over current protections
- 35kHz to 1MHz Wide operating frequency range
- LLC Resonant controller in SOIC16 with high voltage clearance
- External bias required
应用
- Digital TV SMPS
- AC-DC Adapter
- Gaming
- Desktop PC
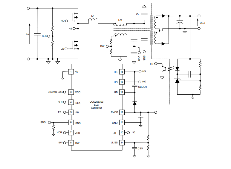
Simplified Schematic
发布日期: 2017-11-01
| 更新日期: 2023-11-16
