UCC25660的增强型轻负载管理得到改善,同时可最大限度地减少可闻噪声。在突发模式下运行时,UCC25660可直接禁用PFC控制器,以降低待机功耗。自动电容区规避方案以及具有反向恢复规避方案的自适应软启动功能,可确保器件不会在可能损坏FET的模式下工作。该方案使得控制器非常适用于预偏置负载。
Texas Instruments UCC25660具有强大的保护功能,可帮助用户设计可靠的电源。UCC25660具有支持高电压启动、X电容器(X-cap)放电、OVP响应和扩展功率范围的选项。
特性
- 满载开关频率:50kHz至750kHz
- IPPC控制可实现宽输入输出LLC(WLLC)运行
- 增强型轻负载管理
- 高频脉冲跳跃可提高轻负载效率
- 低频突发可实现低待机功耗
- 可闻频率范围跳跃可降低可闻噪声
- 集成PFC开/关控制信号有助于进一步降低待机功耗
- 内部谐振电容器电压合成器可提高信号可靠性并支持高启动频率
- 自动电容区规避
应用
- 电视SMPS电源
- 工业AC和DC
- 照明和电池充电器
- 笔记本和游戏机适配器
- 医用电源
- PC电源
视频
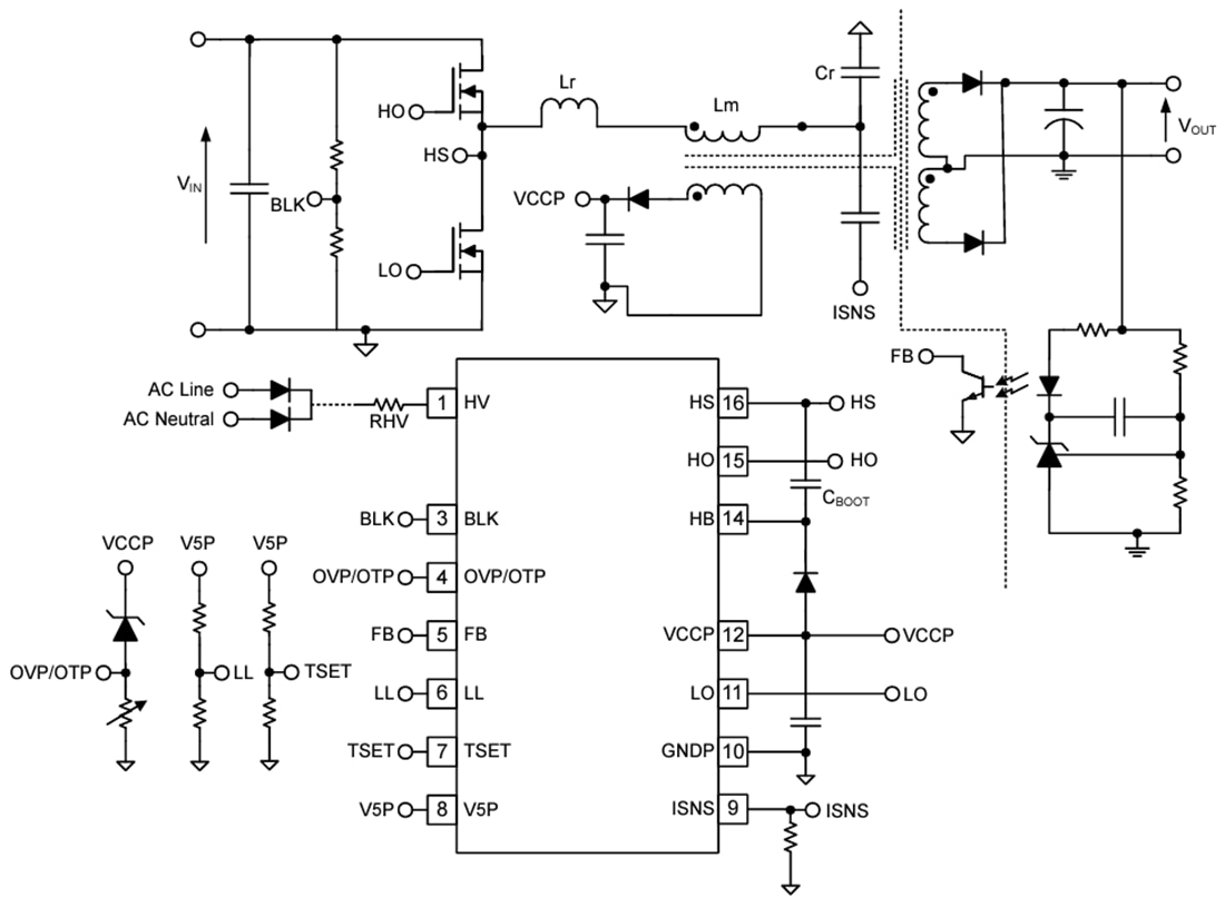
简化应用原理图
发布日期: 2024-02-13
| 更新日期: 2024-02-28

