UCC25661x/UCC25661x-Q1具有增强的轻负载管理功能,可提高效率并最大限度地减少可听噪声。在突发模式下工作时,它可以直接禁用PFC控制器,从而最大限度地降低待机功耗。自动电容区规避方案以及具有反向恢复规避方案的自适应软启动功能,可确保设备不会在可能损坏FET的模式下工作。该方案使控制器非常适合用于预偏置负载。
Texas Instruments UCC25661x/UCC25661x-Q1具有强大的保护功能,可帮助用户设计可靠的电源。该设备具有支持高压启动、X电容器(X-cap)放电、过压保护响应和扩展增益范围等选项。
特性
- 满载开关频率:50kHz至750kHz
- IPPC控制可实现宽输入输出LLC(WLLC)运行
- 增强型轻负载管理
- 高频脉冲跳跃可提高轻负载效率
- 低频突发可实现低待机功耗
- 可闻频率范围跳跃可降低可闻噪声
- 集成PFC开/关控制信号有助于进一步降低待机功耗
- 内部谐振电容器电压合成器可提高信号可靠性并支持高启动频率
- 自动电容区规避
- 具有最小浪涌电流的自适应软起动
- 集成高压启动(UCC256610、UCC256611、UCC256612/UCC256612-Q1和UCC256614/UCC256614-Q1)
- X电容器放电(UCC256610、UCC256611和UCC256614/UCC256614-Q1)
- 集成式+0.6/-1.2A栅极驱动器
- 全面保护
- 50ns过流保护(OCP)- 逐周期电流限制
- 过压保护(OVP)、内外过热保护(OTP)
- 输入端和VCCP UVLO,内置19V VCCP钳位保护
- SOIC-14封装,去除部分引脚以增加高压间隙
应用
- 电视SMPS电源
- 工业交流/直流适配器
- 电动工具
- 医用电源
- 多功能打印机
- 企业级和影院级投影仪
- PC电源
- 游戏机电源
- 照明
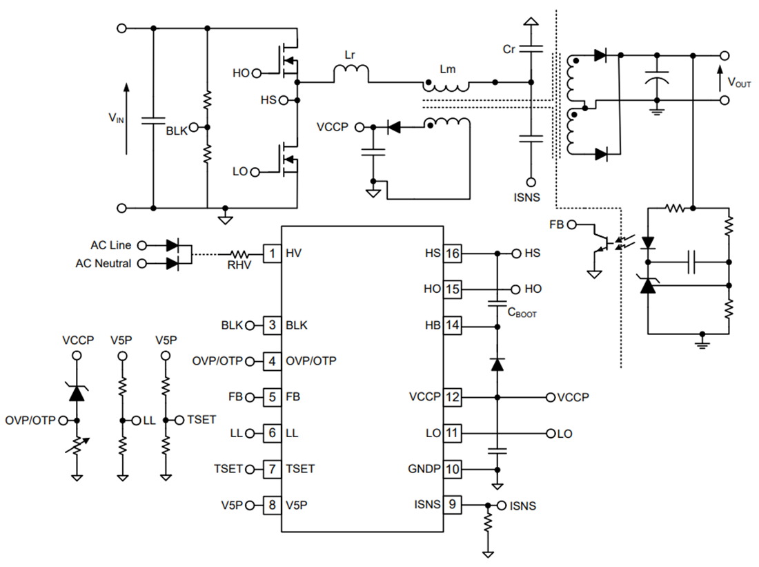
简化应用原理图
发布日期: 2025-07-10
| 更新日期: 2025-12-17

