该变压器驱动器的可编程频率范围为100kHz至1.2MHz。这种高开关频率可减小变压器尺寸和占位面积,并可降低偏置电源的整体成本。集成的SYNC功能支持系统偏置电源与外部时钟信号同步,从而进一步降低系统级噪声。死区时间可自动调节,最大限度地降低导通损耗,并简化设计。可编程的最大死区时间确保功率级设计的灵活性。
该变压器驱动器集成了低电阻开关功率级,24V输入时实现6W设计,34V输入时高达9W。在固定输入电压下,开环控制还有助于输出调节,在负载超过10%时保持±5%。可编程过流保护 (OCP) 可灵活地进行功率级设计,从而最大限度地减小变压器尺寸。该器件具有可调节OCP、输入OVP、TSD和引脚故障保护等特性,可确保稳健运行。固定1.5ms软启动周期可降低启动和故障恢复时的浪涌电流。
该变压器驱动器还设有专用的多功能引脚,用于外部禁用和故障代码报告。一旦偏置电源处于保护模式,则故障代码报告即发送故障代码。Texas Instruments UCC25800-Q1变压器驱动器采用8引脚DGN封装,具有散热焊盘,可提高其热处理能力。
特性
- 开环LLC变压器驱动器
- 超低EMI
- 电源电压范围:9V至34V
- 输出功率:6W(24V输入)
- 电阻器可编程开关频率:100kHz至1.2MHz
- 与外部时钟同步
- 可编程最大死区时间,具有自动死区时间调整功能
- 欠压闭锁
- 可调过流保护阈值
- 外部禁用功能
- 输入过压保护
- 过热保护 (TSD)
- 故障代码输出,用于系统智能
- 提供闩锁和故障自动重启版本
- 8引脚DGN封装,带散热焊盘
应用
- 汽车牵引逆变器、IGBT和SiC栅极驱动器偏置
- 汽车直流/直流、汽车车载充电器
- 电动汽车充电站、汽车超级充电器
- UPS和太阳能逆变器
- 工业电机、电梯和自动扶梯
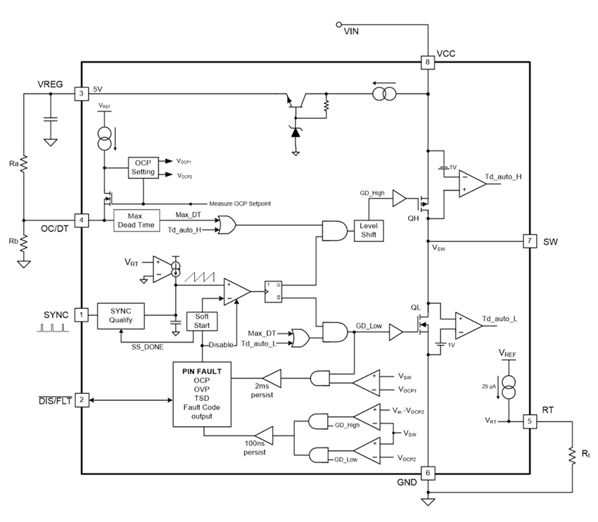
框图
发布日期: 2021-09-07
| 更新日期: 2023-11-03

